14 年
手机商铺
公司新闻/正文
268 人阅读发布时间:2025-11-13 14:41
大家好,我是一枚慢病毒。
我曾是科研圈的“硬通货”。
身价过万,订单需审批,只服务于最“壕”的实验室。构建一个稳转株,筛选一个细胞模型,我的出场,往往意味着一个重大项目启动了。那时的我,是预算的试金石,是课题高度的象征。
但时代变了!
感谢技术的飞速发展与规模化生产,我终于可以“飞入寻常实验室”了!曾经需要重金礼聘的我,现在不到4000元,就能成为您实验台上的常备武器。是的,你没看错,从五位数到如今的四位数,我的身价实现了“断崖式亲民”。
曾有人问我:“你身价从上万跌到不足四千,是不是‘廉颇老矣’?”
我总会笑着回答:“非也,是我所在的整个行业,完成了一场‘工业革命’。”
从前我身价矜贵,是因为我的诞生,曾是一场耗时费力、充满不确定性的“手工艺”:低产量、高物料成本、纯化步骤繁琐、回收率就像开盲盒,成本居高不下。
现在的我,经历了从静态贴壁的小量制备到动态悬浮的规模化生产,从粗放纯化的低回收率到切向流过滤与层析技术的高精度纯化[1]。
所以,我的身价“暴跌”,本质是生产效率的“暴增”和品质控制的“飞跃”。
身价降低,不等于实力打折
我不再是那个需要被小心翼翼“供养”起来的珍贵试剂,而是你实验设计中可以大胆调用、灵活组合的常规武器。我依然拥有那份稳定、高效、能感染难转染细胞的看家本领。我带来的稳定基因过表达或干扰效果,依然是您功能研究中最可靠的倚仗。我的目标,是成为你科研工具箱里,那颗最可靠、最常用的“螺丝钉”。
那么,如今身价亲民的我,能在哪些战场上为您效力呢?
这是我的经典舞台。通过构建基因过表达、干扰或者敲除的稳定细胞株,解析细胞水平上基因功能、信号通路及蛋白互作机制,构建好的细胞株可进行小鼠成瘤实验,从而验证体内外数据一致性及研究疾病机制、药物研发与药效评估。
应用案例
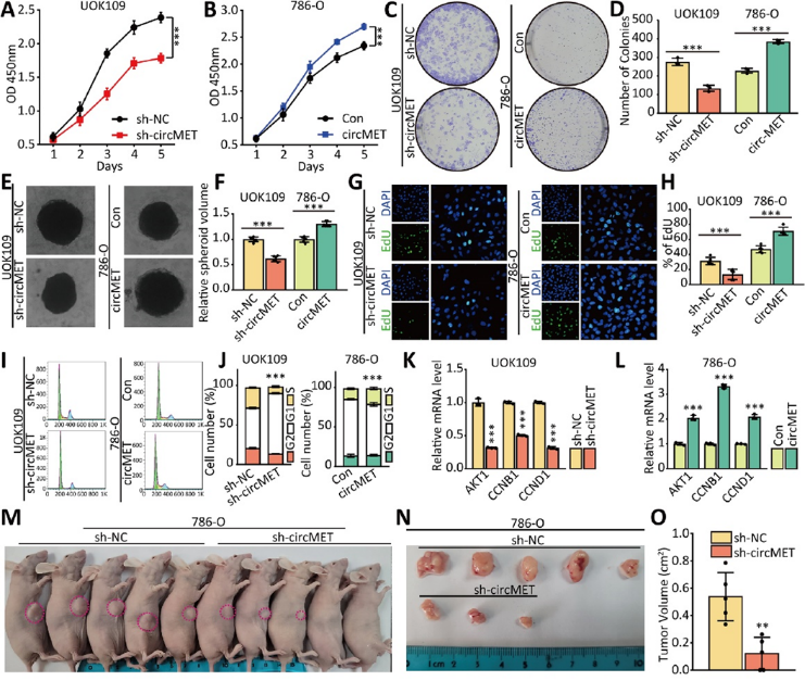
使用慢病毒感染肿瘤细胞,构建circRNA-MET 基因过表达和干扰稳定株体外模型,然后通过细胞功能学实验发现该基因敲低后会抑制肿瘤细胞增殖、细胞克隆形成及肿瘤球的形成,过表达后情况正好相反;体内实验的话,通过裸鼠荷瘤,发现circRNA-MET基因被干扰之后显著抑制了体内肿瘤生长的状态。因此,确定了circRNA-MET是一个重要的促癌分子。基于这一发现,针对circRNA-MET设计抑制性药物,可能成为一种具有潜力的新型抗癌策略。”

图1 高表达的circ-MET蛋白能够促进 NONO-TFE3型肾透明细胞癌的增殖[2]
我是一位在分子生物学界久负盛名的快递员。负责将基因递送到对应的细胞内。
以前,我的工作多是协助单个预设基因的“精装修”与功能验证。CRISPR文库筛选的诞生,开启了一次性 interrogate 整个基因组的新纪元,科学家们得以从繁重低效的“逐个排查”中解放出来,通过一次实验,便能快速锁定与特定生命过程相关的数十个候选基因,极大地缩小了研究范围,为精准靶向研究按下了“快进键”。
使用慢病毒sgRNA文库分别感染KBM7和HL60细胞,利用依托泊苷和6-硫鸟嘌呤对其进行正选择筛选。结果显示,若细胞在特定gRNA介导的基因敲除后,能分别在依托泊苷或6-TG的处理下存活并增殖,则该gRNA所靶向的基因被认为与相应的药物耐药性相关。通过此策略,作者成功鉴定出:在依托泊苷筛选中,TOP2A 和 CDK6 的缺失可能导致耐药;在6-TG筛选中,MSH2、MSH6、MLH1 和 PMS2 这四个DNA错配修复通路关键基因的缺失可能导致耐药。


图2慢病毒型 CRISPR/Cas9 系统进行基因筛查的联合方法[3]
在我登场之前,科学家们改造T细胞的方法,大多只能实现外源基因的瞬时表达,效果短暂且不稳定,T细胞很快就会忘记自己的使命,无法形成长期的免疫记忆。
而我的出现,让改造后的 CAR-T 细胞始终拥有识别和攻击癌细胞的 “武器”,避免了因基因丢失导致疗效减退的问题。我不仅可以高效感染原代T 细胞,还能够有效感染多种类型的免疫细胞,比如NK 细胞、B细胞、巨噬细胞、Treg 细胞、树突状细胞等。
使用慢病毒构建HER2基因CAR慢病毒,随后感染原代T细胞,接着将抗hHER2 CAR-T细胞与表达HER2的人ICC细胞系HuCCT-1共培养,评估T细胞特异性杀伤能力,模拟临床中CAR-T疗法靶向实体瘤的场景。

图3 T细胞特异性杀伤 [4]
类器官被广泛应用于模拟人类疾病的研究,对疾病发生发展机制、快速评估肿瘤药物以及免疫细胞的治疗效果等方面意义重大。
类器官包含多种细胞类型,而我的广泛感染多种细胞类型的特点此处就派上了用场。通过对类器官进行基因改造,可以构建疾病模型类器官,解析疾病机制。
使用携带GFP/ KRASG12D的慢病毒转染胆囊类器官,KRASG12D抑制剂能够显著抑制GBO-831-KRASG12D表现的胆囊上皮的恶性转化(核质比改变、核异型性及有丝分裂)但并未导致GBO-819-KRASG12D的恶性转化。揭示KRAS信号通路在肠化生性胆囊上皮的肿瘤发生中起关键作用。

图4 携带GFP/ KRASG12D的慢病毒转染胆囊类器官[5]
这个也是我经常出现的典型舞台,此时我化身生命科学领域的“特聘光影师”。我的核心使命,是穿透生物体不透明的屏障,将内部不可见的生命动态,转化为一幅幅可被精密仪器解读的“光信号图谱”。从而非侵入式、直观地观测活体动物体内肿瘤的生长,转移、疾病的发展过程、基因的表达变化等生物学过程。
我掌握着两种关键的“光语”,一种是生物发光,一种是荧光。 由于生物发光的灵敏度高于荧光成像,如果需要对深部组织成像,如干细胞、原位肿瘤与转移,自发肿瘤等,应用生物发光成像是最佳的选择。而荧光成像不局限于活体,并且可以在细胞水平观察转染情况,所以目前很多研究者也将两者联合使用,即体内示踪利器---三标工具慢病毒。
和元生物研发团队持续改进三标慢病毒,目前升级版4.0版本三标工具慢病毒,其荧光蛋白亮度更强,荧光素酶表达量更高,助力您的肿瘤发生及转移示踪过程。

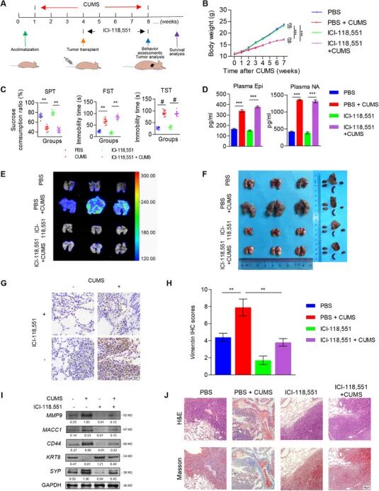
通过构建GFP-Luc-puro三标工具慢病毒,感染 MKN45细胞建立稳转株,而后建立胃癌肺转移模型,通过生物发光成像,作者发现每天腹腔注射5 mg/kg ICI-118,551(β2-AR阻断剂),持续4周,完全消除了肿瘤移植后抑郁症引起的GC肺转移。

图5 β2-AR阻断剂抑制CUMS小鼠模型中抑郁诱导的GC肺转移[6]
我已被证明能在体内转导中枢神经系统(CNS)中的大多数细胞类型,包括神经元、星形胶质细胞、成年神经干细胞、少突胶质细胞和胶质细胞。并且我已广泛应用于中枢神经系统的基因转移和神经疾病模型基因治疗[7]。通过尾静脉注射、脑区注射等方式,助您构建精准的动物模型,让您的数据更接近真实生理状态。
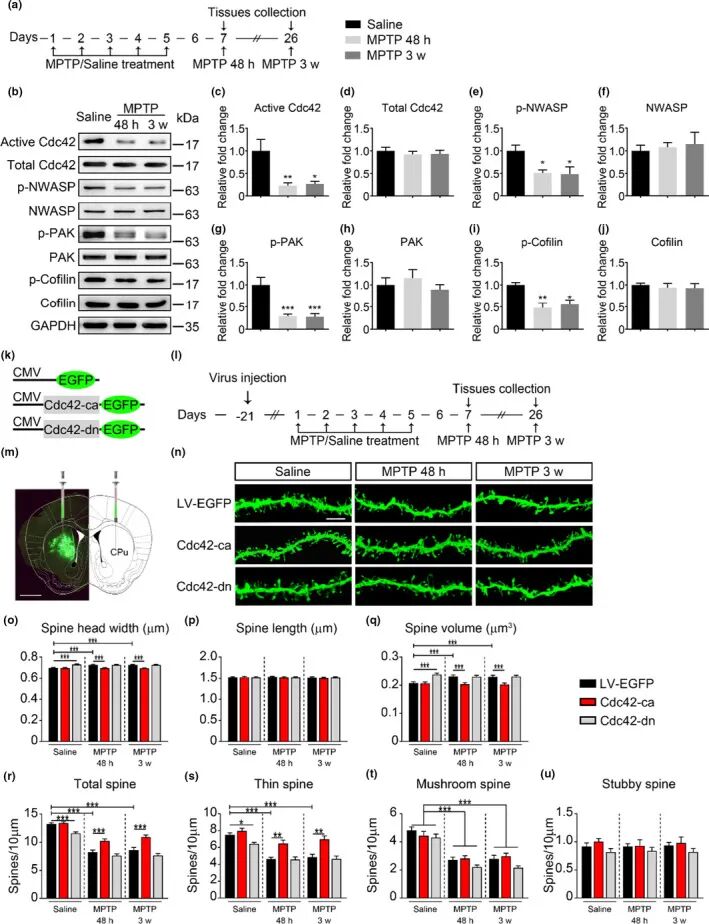
构建了Cdc42-ca和Cdc42-dn慢病毒,并将病毒使用脑定位方式双侧注射到帕金森病模型小鼠的尾壳核(CPu)脑区,病毒表达3周后进行检测。发现过表达Cdc42-ca可逆转MPTP诱导的树突棘异常(如棘头宽度和体积增大)和行为缺陷。过表达Cdc42-dn则模拟了帕金森病的表型,导致树突棘形态异常和行为障碍。

图6 Cdc42 活性在调节帕金森病小鼠脊柱可塑性过程中的作用[8]
看,从基础的细胞模型,到前沿的动物、类器官研究,我的身影无处不在。我的角色,始终是您探索道路上一位沉默而可靠的关键伙伴。
如今,我更优的成本效益,只为让这份‘可靠’能更无负担地抵达您的实验台,助您将脑海中的蓝图,变为下一个坚实的发现。科学的前路充满未知,但您拥有的工具可以更加得心应手。我已准备就绪,静待与您共谱新章。
参考文献
PMID:33572347
PMID:35042525
PMID: 24336569
PMID: 40443016
PMID: 36198671
PMID: 34288568
PMID: 20087315
PMID: 35415964

更多活动详情可长按或扫描上方二维码,填写表单,我们将尽快安排专人与您联系!

和元生物技术(上海)股份有限公司(股票代码:688238)作为一家在科创板上市的高新技术企业,自2013年成立以来,始终深耕细胞和基因治疗核心领域,专注于为细胞和基因治疗的基础研究提供基因治疗载体研制、基因功能研究、药物靶点及药效研究等CRO服务,可提供①组学服务:常规转录组、单细胞转录组、基因组、代谢组及蛋白组等。②载体构建和病毒包装:质粒、siRNA、腺相关病毒(AAV)、腺病毒(ADV)、慢病毒(LVV)、逆转录病毒(RV)、单纯疱疹病毒(HSV)等病毒载体生产服务,提供R&D、实验室级别、GMP级别,满足研发、小动物、大动物NHP到临床的不同研究阶段的使用需求。③细胞实验服务:过表达、干扰稳定株构建,单克隆细胞株构建服务及细胞功能学、药效学实验服务。④动物实验及机制研究:神经、代谢、肿瘤动物模型、药效药代、病理切片及蛋白、核酸检测服务。⑤特色项目服务:CRISPR文库筛选服务,外泌体整体研究服务,AAV衣壳筛选服务、听力研究整体项目服务,满足客户定制化或一站式项目服务,助力基础科学研究,促进基础研究到临床转化应用,推动细胞和基因治疗行业发展。