14 年
手机商铺
公司新闻/正文
1374 人阅读发布时间:2025-08-19 10:34
人体的免疫系统由数十亿细胞组成,是一支非常庞大且分散的守卫大军。这些分工明确的细胞在不停地运动,以守护人体的安全。提高免疫系统响应的分辨率,破解机体发挥免疫功能的机制显得尤为重要。单细胞免疫组库测序能够在单细胞的层面研究机体免疫机制,挖掘免疫组库与疾病的关系,促进人类健康。免疫组库测序分析在评估药物或疫苗功效免疫组库测序分析在评估药物或疫苗功效方面具有重要作用。
①克隆多样性分析
通过监测治疗前后T细胞受体(TCR)或B细胞受体(BCR)的克隆多样性,评估药物是否激活了有效的抗肿瘤免疫反应。若治疗后克隆多样性增加,表明药物可能诱导了更多肿瘤特异性T细胞或B细胞的扩增,提示治疗有效。
②克隆扩增追踪
识别治疗前后扩增的特定克隆,这些克隆可能对应具有抗肿瘤活性的细胞,有助于预测药物疗效和耐药机制。
③免疫平衡评估
分析免疫组库的多样性变化,判断药物是否恢复了免疫系统的平衡。例如,药物治疗后免疫组库多样性趋于正常,可能表明药物有效调节了异常的免疫反应。
④克隆型差异
比较不同个体的免疫组库,识别对药物/疫苗反应良好的个体特征克隆,为个性化诊疗/疫苗设计提供依据。

免疫组库是指在任何指定的时间,个体循环系统中所有功能多样性的T细胞和B细胞的总和。人体的适应性免疫系统主要依靠于T淋巴细胞和B淋巴细胞表面的T细胞受体(T Cell Receptor,TCR)和B细胞受体(B Cell Receptor ,BCR)上的互补决定区(CDR)与MHC-抗原肽分子进行识别并特异性结合。大量研究表明对BCR或TCR进行测序可用于诊断B或T淋巴细胞恶性肿瘤及追踪治疗后效果。因此,对免疫组库进行测序以及长期监测是疾病早期发现、诊断以及疗效预测评估的重要方法。
TCR是一种异二聚体,由T细胞膜表面两个二硫键连接的跨膜蛋白组成:一个α链和一个β链,或者一个γ链和一个δ链。α和β链的V区包含3个互补决定区CDRs和4个框架区FRs,其中CDR区是细胞的高变区,与抗原特异性结合,CDR1、CDR2由V基因编码,而CDR3由VDJ三个基因编码,在免疫细胞成熟过程中VDJ基因发生重排从而形成了TCR多变性,多样性可达1015~1018。

BCR是在B细胞膜上表达的免疫球蛋白(Ig)的膜结合形式,由两条相同的重链(IgH:µ,α,γ,δ,ε)和两条相同的轻链(IgL:κ,λ)通过二硫键连接而成。BCR重链分为可变区(V区)、恒定区(C区)、跨膜区及胞质区;轻链则只有V区和C区(BCR结构图如图1)。V区由3个互补决定区(CDR1、CDR2和CDR3)组成,CDR的氨基酸/基因组成和排列顺序呈现高度多样性,在同一个体内,这种多样性可达109~1012,构成容量巨大的BCR库。正是这种多样性的存在,正常机体几乎能够对入侵的所有异物产生免疫应答。

BCR/TCR存在一块区域称作互补决定区(Complementary Determining Region,CDR),在抗原识别中起关键作用;CDR由CDR1,CDR2,CDR3组成,CDR1和CDR2都是由V基因编码,而CDR3则由V、D、J三个基因编码形成,CDR3多样性程度最高。因此,常通过对CDR3区基因序列的研究,对疾病诊断、监测MRD、免疫评估等具有重要意义。目前免疫组库高通量测序的技术已应用于多种疾病的研究中,包括疫苗的设计与评估、肿瘤诊断、分型和预后的生物标志物、微小残留病(minimal residual disease ,MRD)检测、自身免疫性疾病、肿瘤研究以及移植后监测等多个领域。

免疫组库测序以多重PCR或5’RACE技术扩增决定BCR或TCR多样性的互补决定区(CDR区),再结合高通量测序技术,全面评估免疫系统的多样性,深入挖掘免疫组库与疾病的关系。DNA水平选择多重PCR方法,侧重研究基因重组信息;RNA 水平可选择多重PCR或5'RACE方法,侧重于研究基因的表达状态。但是这种方法并不能获得每个细胞BCR和TCR的具体状态。2015年,10× Genomics发布了基于微流控和油滴包裹技术的Chromium单细胞系统平台,可实现高通量的单细胞转录组和单细胞V(D)J测序。不但可以将TCR/BCR双链完美匹配,而且可以细化到单细胞水平,同时获得表达谱信息。
10× Genomic单细胞免疫组库测序基于微流体平台,将带有条形码和引物的凝胶珠与单个细胞包裹在油滴中;接下来在每个油滴内,凝胶珠溶解,细胞裂解释放mRNA,通过逆转录产生用于测序的带条形码的cDNA。液体油层破坏后,cDNA一分为二,后续同时进行基因表达和免疫组库文库构建;其中TCR或者BCR的V(D)J序列通过设计在TCR或者BCR、lg的C区域的巢式PCR引物进行富集。然后对文库进行测序,即可一次性获得大量单细胞的基因表达和免疫组库数据,实现在单细胞水平同时对基因表达和免疫组库进行研究。

文章一:外周血多模态分析鉴定出增殖循环效应CD4+T细胞是炎症性肠病整合素α4β7阻断疗法疗效的预测因子
文章标题:Multimodal Profiling of Peripheral Blood Identifies Proliferating Circulating Effector CD4+ T Cells as Predictors for Response to Integrin α4β7–Blocking Therapy in Inflammatory Bowel Disease
发表期刊:Gastroenterology(IF 26.3)
发表时间:2025年
技术手段:单细胞转录组、TCR测序、CyTOF、流式细胞术、血清蛋白组(Olink)等。
前瞻性地收集了两组接受抗整合素α4β7抗体维得利珠单抗治疗的炎症性肠病患者样本。采用CyTOF、单细胞RNA测序、单细胞B细胞和T细胞受体测序(BCR/TCR-seq)、血清蛋白质组学等进行分析,全面评估维得利珠单抗诱导的外周血免疫学变化及其与治疗反应的潜在关联。维得利珠单抗治疗导致循环免疫细胞谱系丰度显著改变,并改变了肠道归巢CD4+记忆T细胞的T细胞受体多样性。通过整合多模态参数和机器学习发现,治疗前对维得利珠单抗无应答患者的增殖CD4 +记忆T细胞显著增加。存在活化的Th1/Th17表型,且整合素α4β1水平升高,这可能使这些细胞不易受维得利珠单抗的直接靶向作用。

文章二:中山大学徐淼团队开发用于鼻咽癌早期诊断的T-score
文章标题:Immunosequencing identifies signatures of T cell responses for early detection of nasopharyngeal carcinoma
发表期刊:Cancer Cell(IF 48.8)
发表时间:2025年
技术手段:TCR测序、转录组、单细胞转录组、生存分析、流式细胞术等
为了鉴定鼻咽癌 (NPC) 相关的 T 细胞受体 (TCR),对 228名NPC患者、251名低风险对照和241名EBV血清阳性高风险对照进行了测序。基于 208 个 NPC 富集的 CDR3β 序列开发了一种基于 TCR 的标记(T 值),该标记可在原始队列和独立验证队列中准确诊断 NPC。值得注意的是,较高的 T 值与较短的 NPC 诊断时间间隔相关,可在临床诊断之前有效地在 EBV 血清阳性的高危人群中识别出早期 NPC。NPC 富集的 TCR 不仅能与 EBV 特异性抗原发生反应,还能与 NPC 细胞表达的非 EBV 抗原发生反应,表明其具有广泛的特异性。此外,血液中富含 NPC 的 CD8 + T 细胞的丰度与肿瘤中未耗尽的 T 细胞对应物的浸润相关,并可延长生存期,表明这些富含 NPC 的 T 细胞在疾病监测和治疗应用方面具有巨大潜力。

文章三:单细胞 RNA 和 TCR 测序解析幽门螺杆菌感染的人类胃生态系统中的免疫抑制特征
文章标题:Single-cell RNA sequencing dissects the immunosuppressive signatures in Helicobacter pylori-infected human gastric ecosystem
发表期刊:Nature communications(IF 12.5)
发表时间:2025年
技术手段:单细胞转录组、单细胞TCR测序、流式细胞术、多重免疫荧光染色等。
该研究整合单细胞 RNA 测序和 TCR 分析,分析了来自 11 名幽门螺杆菌(H. pylori) 阴性和 12 名阳性个体的 187,192 个细胞,描述H. pylori感染重编程的胃生态系统,其表现为抗原呈递和吞噬功能受损。进一步描述了由H. pylori感染驱动的单核细胞向 C1QC +巨噬细胞的分化轨迹,而 T 细胞反应表现出广泛的功能障碍和低反应性,克隆扩增能力受限。还鉴定出H. pylori 感染胃中存在表达 HLA-DRs 和 CTLA4 的 T 细胞群,这可能有助于免疫逃避。总之,该研究为幽门螺杆菌感染所形成的免疫抑制微环境提供了单细胞分辨率信息,为开发消除流行病原体的新治疗方法提供了关键见解。

文章四:非小细胞肺癌转移性脑肿瘤微环境中多种免疫表型的单细胞图谱
文章标题:Single-cell map of diverse immune phenotypes in the metastatic brain tumor microenvironment of nonsmall-cell lung cancer
发表期刊:International Journal of Surgery(IF 12.5)
发表时间:2025年
技术手段:单细胞转录组、TCR测序、CyTOF、流式细胞术、血清蛋白组(Olink)等。
通过大规模scRNA测序构建了LUAD和TNBC脑转移瘤(BM)的肿瘤微环境图谱。发现,与原发性肿瘤(PDL1、CD80和LILRB2/5)相比,脑转移瘤相关巨噬细胞表达独特的免疫抑制配体(CD276和VTCN1)。尽管LUAD和TNBC脑转移瘤中缺乏T细胞和B细胞,但仍鉴定出丰富的TCR和BCR库。免疫抑制性巨噬细胞的扩增和T细胞活化的缺乏可能解释了BM的免疫逃逸。全面了解脑转移瘤中IME的组成和演变将指导设计新的治疗策略。

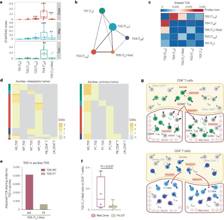
文章五:单细胞分析表明腹水参与重塑卵巢癌原发性肿瘤和转移性肿瘤的生态系统
文章标题:Single-cell analyses implicate ascites in remodeling the ecosystems of primary and metastatic tumors in ovarian cancer
发表期刊:Nature Cancer(IF 28.5)
发表时间:2023年
技术手段:单细胞转录组、单细胞TCR测序、流式细胞术、bulk转录组等。
通过scRNA-seq和scTCR-seq描绘了卵巢癌患者的5个肿瘤相关微环境的细胞景观,包括上皮性卵巢癌患者的原发灶、网膜转移灶、腹水、外周血以及盆腔淋巴结。比较了五个肿瘤相关部位的独特细胞组成,基于T细胞受体(TCR)的谱系追踪和轨迹推断,揭示了T细胞从腹水到肿瘤组织的潜在动态特征。揭示了腹水可以重塑卵巢癌原发性和转移性肿瘤的生态系统,研究还发现了恶性腹水中的MAIT和树突状细胞以及原发肿瘤中的两个内皮细胞亚群作为铂类化疗反应的预测生物标志物。

文章标题:Single‐cell dissection of cervical cancer reveals key subsets of the tumor immune microenvironment
发表期刊:EMBO Journal(IF 8.3)
发表时间:2023年
技术手段:单细胞转录组、单细胞TCR测序、多色免疫荧光(mIHC)等。
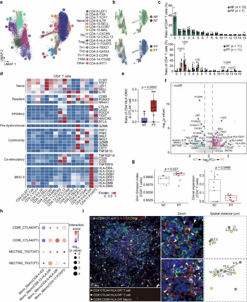
免疫检查点抑制剂已在宫颈癌的晚期治疗中取得显著疗效,但部分患者仍存在治疗抵抗。肿瘤微环境(TME)直接决定了患者的预后和治疗效率,因此探究宫颈癌的TME有助于寻找与肿瘤免疫反应有关的关键亚群,为优化治疗方案提供线索。利用单细胞转录组及免疫组库测序及mIHC刻画了宫颈癌的免疫微环境特征,鉴定出与宫颈癌免疫耐受和抗肿瘤免疫反应相关的关键亚群,通过绘制宫颈癌单细胞免疫图谱,发现克隆扩增的T细胞是抗肿瘤反应的关键细胞亚群,提出BCL6+NEIL1+生发中心B细胞和三级淋巴结构可以作为预测宫颈癌患者临床预后和免疫治疗响应的潜在生物标志。该研究揭示了TME中与肿瘤免疫或预后相关的细胞亚群,为宫颈癌免疫治疗研究提供了数据支持。

和元生物提供多组学服务(如全外显子测序、转录组、Astral蛋白组、非靶向代谢组、非靶向脂质组、靶向代谢组、16s/ITS/18s扩增子测序、宏基因组、Cut&Tag、MeRIP (m6A)-seq、全基因组甲基化测序、简化甲基化测序等)和单细胞及空间转录组服务(如10x单细胞转录组、10x单细胞转录组及TCR/BCR、墨卓单细胞转录组、DNBelab C-TaiM4单细胞转录组、10x CytAssist空间转录组、10x HD空间转录组、Stereo-seq 空间转录组等),致力于为广大生命科学家、医学工作者提供基于多组学的科研及临床应用解决方案。