14 年
手机商铺
公司新闻/正文
531 人阅读发布时间:2025-08-13 10:17
Cre-LoxP系统是体内基因功能研究的金标准工具。利用重组酶Cre的时空特异性表达,可实现对LoxP位点flanked基因的精准编辑。其中,腺相关病毒载体(Adeno-associated virus, AAV)递送Cre重组酶因其低免疫原性、长期表达和组织嗜性多样,成为特定组织器官基因调控研究的利器。然而,不同脏器对AAV血清型的转导效率差异显著,选择合适血清型和特异性启动子是实验成功的关键。本文将从Cre-LoxP系统的原理出发,聚焦AAV-Cre在主要脏器的应用经验
Cre(Cyclization Recombination Enzyme)是一种重组酶,来源于P1噬菌体,其基因编码区序列全长1029bp,为38kDa大小的、由343个氨基酸组成的多肽单体蛋白。Cre重组酶的C-末端结构域包含催化活性位点,能够催化DNA分子中特定位点之间的重组,同时,Cre还能识别特异的DNA序列,即LoxP位点,使两个LoxP位点间发生基因重组。
LoxP(Locus of X-over P1)是位于P1噬菌体中长度为34bp的一段序列,由两个13bp的反向回文序列和8bp的中间间隔序列共同组成。其中的反向回文序列是Cre重组酶的识别和结合区域,间隔序列决定LoxP序列的方向。
一般而言,当细胞基因组内存在两个LoxP位点时,Cre重组酶会诱导两个LoxP位点间的序列发生重组。重组的结果取决于两个LoxP位点的方向,主要有以下几种可能:
① 若两个LoxP位点位于一条DNA链上且方向相同,Cre重组酶能有效诱导两个LoxP位点间的序列删除(Deletion)(图A);
② 若两个LoxP位点位于一条DNA链上但方向相反,Cre重组酶能诱导两个LoxP位点间的序列翻转(Inversion)(图B);
③ 若两个LoxP位点分别位于两条不同的DNA链或染色体上,Cre重组酶能诱导两条DNA链发生交换或染色体易位,即基因转座(Translocation)(图C);
④ 若四个LoxP位点分别位于两条不同的DNA链或染色体上,Cre重组酶能诱导LoxP间的序列互换(Cassette exchange)(图D)。

Cre-LoxP诱导基因重组的方式
基于以上方式,科研人员研发了多种策略来实现Cre依赖的基因表达,其中应用最广的要数LSL序列(即条件性基因选择)。该策略是在目标基因前插入两侧带有同向LoxP位点的转录终止元件(即“Lox-Stop-Lox”结构)来阻断基因表达。当细胞表达Cre重组酶时,该酶特异性识别并催化两个LoxP位点之间的DNA重组,精确切除位于其间的终止序列。移除“Stop”元件后,下游基因的转录障碍被解除,从而实现在特定表达Cre的细胞或组织中激活目标基因。

Cre依赖的基因表达——LSL策略
除了LSL序列,DIO/DO序列、MADM系统等也是基于Cre-LoxP系统开发的基因调控策略,在一些研究中发挥了重要作用。此外,经过现代基因工程方法对Cre和LoxP元件的改造,Cre-LoxP系统实现了更加丰富的条件性重组策略。
利用Cre-LoxP系统在小鼠体内进行条件性基因调控,通常情况下依靠转基因小鼠的杂交来实现,即Cre小鼠和Flox小鼠至少杂交两代。该方法耗时长且成本高,并且对于局部组织、特定器官的基因调控难度较大。
AAV具有血清型种类多样、免疫原性低、长期稳定表达基因等优势,在基因功能研究和基因治疗递送载体中占据主导地位。因此可以选择合适血清型的AAV,配合细胞特异性启动子,将Cre重组酶递送至目标细胞中。
AAV-Cre诱导条件性基因敲除相比转基因小鼠依赖的Cre-LoxP系统,核心优势在于:
时空精准
可在发育后特定时间点(如成年期)注射,避免胚胎期重组导致的发育问题;通过选择特定血清型、特异性启动子以及合适的注射部位与方式,精确靶向目标组织器官甚至细胞类型,减少脱靶。
操作简便
只需一种Flox小鼠,无需耗时耗力的复杂交配繁育,实验启动快、调整灵活。
成本效率
显著降低动物繁育、维持的时间和金钱成本,尤其适用于难以繁育的品系或需快速测试多条件的研究。
心脏篇
早在2014年,德国海德堡大学的研究团队就已经利用AAV介导Cre重组酶在成年小鼠中表达,以实现快速高效地诱导心脏基因敲除。在条件性敲除模型(Srf-flex1小鼠)中注射带有心肌细胞特异性启动子的AAV9-Cre以消除心肌中转录因子血清反应因子(SRF),注射四周后观察到心脏SRF mRNA和蛋白质表达显著下降。

Srf-flex1小鼠注射AAV9-Cre使得心脏中SRF表达显著减少
(Stanislas Werfel, et al., Cardiovasc Res., 2014)

脂肪组织篇
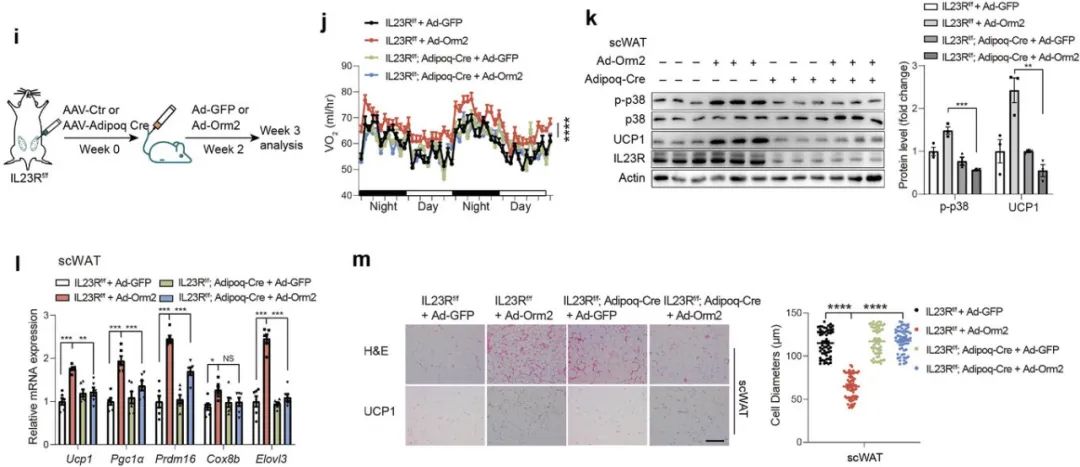
间歇性禁食(IF)在减轻肥胖症方面起着关键作用,但其生物学机制需要进一步阐明。同济大学栾冰、韩峻峰和复旦大学周东雷共同通讯在Advanced Science发表研究成果,揭示了一种IF诱导的肝因子Orosomucoid 2(Orm2)通过GP130/IL23R-p38信号通路介导脂肪褐变,Orm2有希望成为肥胖治疗的靶点。研究人员将AAV介导的Adipoq-Cre载体递送至IL23Rflox/flox小鼠的皮下白色脂肪组织(scWAT)中,构建了脂肪细胞特异性IL23R敲除小鼠(IL23R AKO)。在肝脏中过表达Orm2可诱导野生型小鼠脂肪组织褐变,但IL23R AKO小鼠未出现褐变,说明Orm2能够特异性地通过调控脂肪细胞中的IL23R来增强产热过程。

IL23Rf/f小鼠注射AAV-Adipoq-Cre构建IL23R AKO
(Xuejuan Zhu, et al., Adv Sci., 2024)

肝脏篇
肝脏缺血再灌注损伤(IRI)是肝切除和移植术后常见的并发症,但其潜在机制尚未完全阐明。温州医科大学李校堃院士团队在Nature Communications 发表研究成果,揭示肝星状细胞(HSCs)分泌的成纤维细胞生长因子18(FGF18)通过USP16/KEAP1/Nrf2信号通路减轻肝细胞损伤,而HSC特异性FGF18缺失会加重肝脏IRI。研究人员将AAV-TBG-Cre通过尾静脉注射的方式注射进Usp16f/f小鼠体内,构建了肝脏中USP16敲低的Usp16△HEP小鼠。进一步实验发现过表达FGF18无法减轻Usp16△HEP小鼠的IRI,说明FGF18对肝脏IRI的保护作用依赖于USP16。

Usp16△HEP小鼠的构建
(Gaozan Tong, et al., Nat Commun., 2023)

动脉粥样硬化性心血管疾病一直是全球发病率和死亡率的主要原因,高密度脂蛋白(HDL)与其发生发展关系密切。复旦大学徐延勇和首都医科大学李晶共同通讯在Developmental Cell发表研究成果,发现肝细胞脂质运载蛋白-2(Lcn2)通过阻断Nedd4-1介导的SR-BI泛素化来调节高密度脂蛋白(HDL)代谢和动脉粥样硬化。研究人员将AAV8-TBG-Cre病毒通过静脉注射感染Lcn2fl/fl小鼠、Lcn2fl/flLdlr-/-小鼠和Srb1fl/fl小鼠,产生肝细胞特异性敲除小鼠,包括Lcn2Hep-/-小鼠、Lcn2Hep-/-Ldlr-/-小鼠和Srb1Hep-/-小鼠,进而进行后续实验。

小鼠肝细胞中Lcn2敲除和Srb1敲除后的效果
(Shuwei Hu, et al., Dev Cell., 2023)

mT/mG(ROSA-pCA-loxp-mT-pA-loxp-mG-pA)鼠是一种双荧光报告鼠,这种鼠在正常情况下表达定位在膜上的红色荧光蛋白(TdTomato),而当细胞表达Cre后,则表达定位在膜上的绿色荧光蛋白(GFP)。Alb为成年动物肝细胞特异性启动子,将AAV8-Alb-Cre病毒尾静脉注射mT/mG小鼠,可发现特异性感染小鼠肝脏组织(绿色),而心脏组织未被感染(表现为红色)。这是LSL策略的一种经典应用方式。

mT/mG小鼠尾静脉注射AAV8-Alb-Cre病毒,肝脏(左)和心脏(右)的荧光表型

神经篇
自闭症相关基因富含突触蛋白和表观遗传调控因子,但这些染色质调控因子如何导致自闭症特征尚不清楚。上海科技大学管吉松教授团队发现Ash1l单倍体不足导致小鼠ASD样行为,破坏活动依赖的突触修剪过程,并探索其机制。研究人员将AAV-hSyn-Cre注射于Ash1lfl/fl小鼠右侧AUD区条件性敲除Ash1l基因,发现Ash1l以细胞自主效应的方式介导皮层神经元的活动依赖的突触修剪过程。

注射AAV-hSyn-Cre构建Ash1l缺陷小鼠
(Yan Yuze, et al., Neuron., 2022)

为了进一步加快实验进程,节省实验成本,和元推出一系列AAV-Cre现货产品。现货生产采用GMP工艺,高标准纯化;同批大规格生产,保障产品稳定如一;无需等待,即订即发,抢占实验先机。
AAV-Cre现货产品列表(部分)

除了现货产品,和元还提供AAV-Cre定制服务,可以根据您需要靶向的器官和细胞设计合适的病毒载体。欢迎咨询!