13 年
手机商铺
公司新闻/正文
0 人阅读发布时间:2025-12-19 14:54
疟疾是一种流行且危害极大的疾病,其特征是全身性并发症和宿主对疟原虫感染的免疫反应失调。ART衍生物,特别是蒿甲醚(ART),是疟疾治疗的基石。尽管其确切的免疫调节机制尚不明确,但ART不仅能杀死寄生虫,还能影响宿主的免疫稳态。
2025年8月14日,中国中医科学院屠呦呦/王继刚教授团队联合北京放射医学研究所高月教授、中国科学院重庆绿色智能技术研究院张炜教授在The Innovation(IF=25.7)发表题为Single-cell profiling reveals immunoregulation of artemisinin on CD8+GZMB+T cells via JAK2-STAT3 in malaria-infected mice的研究成果。
采用单细胞RNA测序绘制了241,837个细胞的多组织细胞图谱,揭示了“感染-免疫-药物”三者互作的清晰轨迹。研究表明,疟疾感染中CD8⁺GZMB⁺ T细胞是驱动肝损伤的关键炎症亚群,ART衍生物ART通过抑制JAK2-STAT3通路的磷酸化,下调其下游靶基因(如Prdm1、Cd3、Gzmb)的表达,从而削弱CD8⁺GZMB⁺ T细胞的细胞毒性功能。揭示了ART发挥免疫调节作用的直接信号通路靶点。为抗疟乃至其他感染性疾病治疗提供了“调免疫以助杀虫”的新思路。

采用 C57BL/6J 小鼠的 PbA 感染模型,分析了 PbA 感染后以及ART治疗后多种组织中的细胞图谱(图1 A)。对血液、脾脏和肝脏分别进行了单细胞RNA测序(scRNA-seq),最终获得了241,837个高质量单细胞。依据经典marker基因进行注释:红细胞 ( Hba-a1 + )、肝细胞 ( Alb + )、内皮细胞 (Kdr + )、T/NK 细胞 ( Cd3e + Nkg7 + )、B细胞 (Cd79a + )、浆细胞 (Igkc + )、血小板 ( Pf4 + )、单核细胞或巨噬细胞 (Cd68 + )、中性粒细胞 ( S100a9 + )、树突细胞 (Irf8 + ) 和肥大细胞 ( Cpa3 + )(图 1 B)。疟疾感染后外周血中红细胞比例下降,但ART治疗后有所回升。相反,疟疾感染后肝脏中的单核细胞/巨噬细胞和 T/NK 细胞显著增加,在ART治疗后细胞比例下降。脾脏中 T/NK 细胞和 B 细胞也出现了类似的动态分布,突显了免疫细胞对疟原虫感染和ART治疗的动态反应(图 1 E)。

图1 PbA感染和ART治疗的多组织细胞图谱
模型组和对照组之间的差异表达基因(DEGs)分析揭示了每种免疫细胞的转录组变化。肝脏的T/NK细胞和单核细胞/巨噬细胞上调的DEGs数量较多,而外周血的中性粒细胞则主要表现为下调DEGs的数量较多,表明PbA感染后这些细胞类型发生了变化(图2A)。进一步研究了三种组织中单核细胞/巨噬细胞和T/NK细胞共有及特异性上调的DEGs。发现肝脏中特异性上调的DEGs数量最多(单核细胞/巨噬细胞n = 325,T/NK细胞n = 562),突显了其在PbA感染免疫反应中的独特作用(图2B和2C)。在 Mono/Macro 中,干扰素相关基因Ifitm1、Ifitm2以及 Fc 受体相关基因Fcgr1和Fcer1g在 3 种组织中均持续上调(图 2B)。PbA 感染后,在 T/NK 中 90 个共有DEGs在3个组织中均表现出上调,包括颗粒酶 (GZMB) 编码基因(Gzmk、Gzmb)和 S100 钙结合蛋白(S100a4、S100a6)(图 2C )。值得注意的是,在模型组中,Mono/Macro 中Ifitim1和Ifitim2在所有三种组织中的表达均升高,表明存在全身性炎症(图 2D)。同样,模型组中, T/NK 中Gzmk和Gzmb 的表达也显著上调,其中在 肝脏中表达最高(图 2E)。
功能富集分析显示,肝脏T/NK细胞特异性上调了与细胞因子结合、CC趋化因子受体活性和MHC I类蛋白结合相关的通路,而外周血(PB)和脾脏(SP)中的T/NK细胞则富集于分子功能抑制和细胞外基质结合。在Mono/Macro中,免疫受体活性、泛素蛋白连接酶结合和MHC I类蛋白结合在所有组织中均持续上调,其中Toll样受体结合仅在肝脏中被激活(图2F)。多细胞因子分析表明,细胞因子和趋化因子,如IFN-γ、GZMB等,在模型组的肝脏中富集(图2G)。综上所述,这些发现突显了T/NK细胞、单核细胞/巨噬细胞和中性粒细胞在PbA感染期间驱动组织特异性免疫反应中的关键作用,肝脏尤其表现出强烈且异质性的免疫激活。

图2 PbA 感染后不同组织中的共有和特异的免疫反应特征
为了解析免疫细胞异质性,对髓系和淋巴细胞进行了亚群分析,探索了其在不同组织中的功能状态。髓系细胞被分为六个主要亚型:pDC(Siglech +)、肥大细胞(Cpa3 +)、单核细胞/巨核细胞(CD68 +)、活化中性粒细胞(Neutro_Act,S100a8 + S100a9 +)、稳态中性粒细胞(Neutro_Home,Camp + Ltf +)和血小板(Pf4 +)(图3A-B)。考虑到单核细胞/巨核细胞的组织驻留特性和功能多样性,进一步细分出组织特异性亚型,共注释了20种亚型,包括6种循环亚型(Mono_C1-C5和巨核细胞)、8种肝脏亚型(肝脏驻留巨噬细胞[Kupffer_C1-C4]和肝包膜巨噬细胞[LCM_C1-C4])和6种脾脏亚型(SPM_C1-C4)(图3B )。值得注意的是,Mono_C1_Cd14代表了以Cd14表达为特征的经典单核细胞。Kupffer_C3_Itgax和LCM_C2_Itgax表现出高水平的Itgax表达。
PB中Neutro_Act和Mono_C3_S100a8的比例在感染期间增加,但在ART治疗后减少;而Mono_C1_Cd14和Mono_C5_Fcgr4的比例在感染期间和治疗后逐渐增加(图3 C)。在肝脏中,对照组中几乎不存在的Kupffer_C3_Itgax和LCM_C2_Itgax细胞在PbA感染后富集,并在ART治疗后仍保持较高水平。相反,Kupffer_C4_Ccr2在模型组中增加,但在ART治疗后减少。与对照组相比,模型组中 SP 中 SPM_C4_Itgax 的比例较高,但治疗后未见降低。免疫荧光证实了这些发现(图 3 D-G)。

图3 PbA感染和ART治疗后三种组织中髓系细胞的亚型特征
淋巴细胞重新聚类为23个亚群,包括5种CD4 + T细胞亚型(CD4+T细胞C1-C5)、5种CD8 + T细胞亚型(CD8+T细胞C1-C5)、6种B细胞亚型(B细胞C1-C6)、6种浆细胞亚型(浆细胞C1-C6)以及NK细胞(图4A、4B)。值得注意的是,CD4+T细胞C3亚群以Cxcr5、Tox和Tox2的高表达为特征,被鉴定为滤泡辅助性T细胞。类似地,CD4+T细胞C5亚群富含Cxcr3和Ifng,被认为是辅助性T细胞1型(Th1)。同样,CD8_T_C2_Gzmb细胞高表达Gzmb和Gzmk等 GZMB 相关基因,被定义为细胞毒性细胞。
PbA感染后外周血中CD4_T_C2_Foxp3的比例下降,但ART治疗后上升。相反,PbA感染小鼠中CD4_T_C5_Cxcr3、CD8_T_C2_Gzmb和CD8_T_C3_Mki67的比例上升,ART治疗后下降。在肝脏中,CD4_T_C1_Lef1、CD4_T_C2_Foxp3、CD8_T_C2_Gzmb 和 CD8_T_C3_Mki67 也观察到类似的趋势,其中 CD4_T_C5_Cxcr3 的丰度在 PbA 感染和ART后显著升高。同时,脾脏中 CD8_T_C2_Gzmb 和 CD8_T_C3_Mki67 的比例在 PbA 感染和 ART 治疗后也显著增加。免疫荧光与单细胞分析结果一致(图4D-G)。这些结果突显了PbA感染和ART治疗后髓系和淋巴细胞亚群的组织特异性动态变化,为深入了解其功能作用和对免疫调节的潜在贡献提供了重要支持。

图4 PbA 感染和 ART 治疗后三种组织中淋巴细胞的亚型分析
假设,三种组织类型中不同细胞类型间不同的细胞通讯可能源于免疫反应的差异。为了验证这一假设,作者选取 了6 种代表性细胞类型,评估了CCI互作(图 5 A)。在 PB 中,模型组中 Mono/Macro 与 DC 之间以及 DC 与 T/NK 细胞之间的 CCI 强度增强,而 ART 组中未观察到这些现象。此外,肝脏中的 T/NK 细胞和 SP 中的 Mono/Macro 细胞与其他细胞类型的细胞间通讯增强,突显了它们在 PbA 感染期间 CCI 网络中的关键作用。值得注意的是,这些增强的相互作用强度在 ART 治疗后大多减弱,表明 ART 在调节细胞间通讯方面具有调控作用。与PB和SP相比,肝脏表现出更多的CCI互作(图5B)。随后发现,TNF、CXCL和ITGAL-ITGB2等多个信号通路仅在肝脏中上调(图5C)。
关于TNF信号通路,发现模型组中Neutro细胞、肥大细胞、单核细胞/巨噬细胞和T/NK细胞之间的相互作用强度高于其他细胞类型,如Tnf-Tnfrsf1b在Neutro细胞、肥大细胞和单核细胞/巨噬细胞与T/NK细胞的互作强度更高(图5 D)。在肝脏中,模型组中单核细胞/巨噬细胞或中性粒细胞与T/NK细胞之间H2-Q7-Cd8b1和H2-Q4 - Cd8b1 LR对的通讯概率增加,表明在PbA感染期间肝脏中抗原加工和呈递被激活(图5E)。这些结果共同表明,肝脏中髓系和淋巴细胞亚群的MHC-I通路激活和炎症反应增强。免疫组化证实了MHC-I通路的激活(图5F),免疫荧光也证实了F4/80+ 巨噬细胞和CD8+T细胞共定位(图5G)。综上所述,PbA感染后抗原呈递通路被激活,随后被ART下调,这可能导致了不同组织间免疫互作网络的差异。

图5 解析 PbA 感染后和 ART 治疗后的细胞互作网络
下一步着重识别关键细胞亚群,并探索髓系和淋巴细胞亚群中细胞因子和细胞毒性的潜在来源。为了阐明PbA感染期间和ART后的转录变化,分析了DEGs在不同免疫细胞类型中的分布。CD8_T_C2_Gzmb表现出较多的上调DEGs(图6A)。CD8_T_C2_Gzmb和NK细胞的细胞因子和细胞毒性评分高于其他亚型(图6B和6C)。具体来说,模型组CD 8_T_C2_Gzmb细胞的细胞毒性评分高于对照组,但ART治疗后有所降低(图6D)。模型组CD 8_T_C2_Gzmb细胞中的毒性相关基因高表达,尤其在肝脏和脾脏中(图6E)。
为了探究ART对PbA感染期间CD8_T_C2_Gzmb的调控作用,进行拟时序分析。该亚群的转录轨迹被分为三个状态:对照组和模型组主要处于状态1和状态3,而ART处理组则主要处于状态1和状态2(图6F)。GO富集分析表明,分支1与DNA复制、T细胞受体信号传导和T细胞增殖相关,提示CD8_T_C2_Gzmb的激活和增殖可能对病原体发挥细胞毒性作用。相比之下,分支 2 主要与免疫效应调节和免疫细胞稳态相关,突显了 ART 在调节CD8_T_C2_Gzmb 活性方面的免疫调节作用(图 6G)。这些发现表明,CD8_T_C2_Gzmb 在 PbA 感染过程中发挥着关键作用,而 ART 治疗可能调节其细胞毒性。
为了验证这些发现,使用流式细胞术从外周血、肝脏和脾脏中分离CD8 +GZMB+ T细胞(图6H )。结果显示,模型组所有组织中CD8 +GZMB+ T细胞的比例均显著增加,仅在ART后肝脏CD8 +GZMB+ T细胞中观察到显著降低(图6I、6J),与scRNA-seq结果一致。模型组CD8+T细胞中的IFN-γ和GZMB表达升高,提示在PbA感染期间细胞毒性增强。ART治疗显著降低了肝脏来源CD8+T细胞中IFN-γ和GZMB的表达,但在SP来源的细胞中未观察到此现象,提示ART具有组织特异性的免疫调节作用(图6K-M)。这些结果共同强调了CD8 +GZMB+ T细胞在PbA感染中的关键作用,并突出了ART调节其细胞毒性的能力。

图6 ART 对 PbA 感染小鼠的CD8 +GZMB+ T亚群发挥免疫调节作用
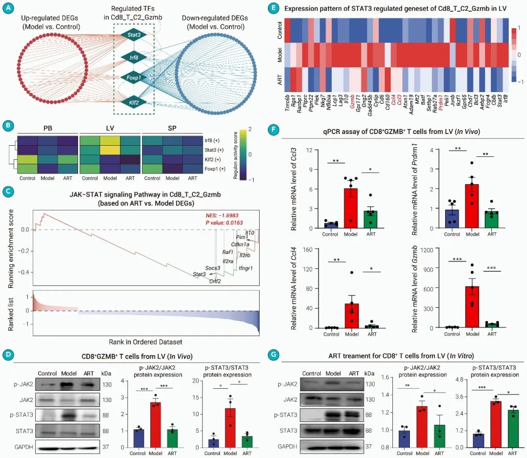
对CD8_T_C2_Gzmb进行转录因子分析,发现模型组中Stat3和Lrf8的调控活性升高,ART治疗后降低(图7A)。已知Stat3活性的上调可促进T淋巴细胞和其他免疫细胞的免疫应答程序,从而导致炎症损伤。提示Stat3可能作为调节PbA感染期间宿主免疫应答的潜在治疗靶点,而ART可能通过抑制Stat3来减轻细胞毒性。相反,Klf2和Foxp1呈现相反的趋势。Foxp1与T细胞的免疫调节有关,这凸显了PbA感染引起的免疫失衡。有趣的是,这些改变主要在肝脏中观察到(图 7 B)。
为了进一步确定ART是否通过Stat3通路调控CD8_T_C2_Gzmb细胞的转录活性,进行了基因集富集分析。发现ART治疗后CD8_T_C2_Gzmb细胞中的JAK-STAT信号通路下调(图7C)。WB结果显示,JAK2和STAT3的磷酸化水平在模型组中显著高于其他组,表明在PbA感染过程中JAK2-STAT3信号通路被激活(图7D)。此外,评估了肝脏来源CD8_T_C2_Gzmb细胞中STAT3调控基因集的表达情况,观察到模型组中大多数基因表达上调(图7E)。ART通过JAK2-STAT3信号通路降低CD8_T_C2_Gzmb细胞的细胞毒性(图7F-G)。总的来说,ART可能通过抑制JAK2-STAT3信号通路来减弱CD8 + T细胞的细胞毒性功能,这种调控机制凸显了ART在PbA感染期间调节免疫反应的潜力,特别是通过靶向肝脏的CD8_T_C2_Gzmb细胞。

图7 ART治疗通过JAK2-STAT3信号通路调节CD8+GZMB+T细胞的细胞毒性


和元生物提供多组学服务(如转录组、Astral蛋白组、代谢组、微生物组、Cut&Tag、MeRIP (m6A)-seq、WGBS、RRBS等)和单细胞及空间转录组服务(如10x单细胞转录组、10x单细胞转录组及TCR/BCR、墨卓单细胞转录组、DNBelab C-TaiM4单细胞转录组、CytAssist空间转录组、HD空间转录组、Stereo-seq 空间转录组等),致力于为广大生命科学家、医学工作者提供基于多组学的科研及临床应用解决方案。累计协助客户在Advanced Science、Journal of Nanobiotechnology、Advanced Functional Materials、ACS Nano、Nature Aging、Neuron等期刊发表SCI论文,并推出了广受好评的生信分析云平台,助您高效实现个性化数据挖掘!

更多活动详情可长按或扫描上方二维码,填写表单,我们将尽快安排专人与您联系!
和元生物技术(上海)股份有限公司(股票代码:688238)作为一家在科创板上市的高新技术企业,自2013年成立以来,始终深耕细胞和基因治疗核心领域,专注于为细胞和基因治疗的基础研究提供基因治疗载体研制、基因功能研究、药物靶点及药效研究等CRO服务,可提供①组学服务:常规转录组、单细胞转录组、基因组、代谢组及蛋白组等。②载体构建和病毒包装:质粒、siRNA、腺相关病毒(AAV)、腺病毒(ADV)、慢病毒(LVV)、逆转录病毒(RV)、单纯疱疹病毒(HSV)等病毒载体生产服务,提供R&D、实验室级别、GMP级别,满足研发、小动物、大动物NHP到临床的不同研究阶段的使用需求。③细胞实验服务:过表达、干扰稳定株构建,单克隆细胞株构建服务及细胞功能学、药效学实验服务。④动物实验及机制研究:神经、代谢、肿瘤动物模型、药效药代、病理切片及蛋白、核酸检测服务。⑤特色项目服务:CRISPR文库筛选服务,外泌体整体研究服务,AAV衣壳筛选服务、听力研究整体项目服务,满足客户定制化或一站式项目服务,助力基础科学研究,促进基础研究到临床转化应用,推动细胞和基因治疗行业发展。