14 年
手机商铺
公司新闻/正文
362 人阅读发布时间:2025-11-21 15:01
动物模型是解析人类疾病发病机制、筛选治疗方案的核心工具,尤其对神经系统疾病、遗传性疾病、代谢疾病等复杂病症而言,其能精准复刻病理特征,为基础研究与临床转化搭建关键桥梁。动物模型在研究人类疾病机制及开发治疗方法中具有不可替代的作用。
然而,传统建模方法(如转基因动物模型)存在明显局限性,包括操作复杂、周期长、设备要求高,部分严重致病突变易导致胚胎致死,难以模拟成年发病型疾病,难以实现时空特异性表达,同时受物种特异性限制,通用性较差,限制了其在复杂疾病建模中的应用。
相比之下,基于腺相关病毒(AAV)的疾病模型构建展现出显著优势。AAV载体具有灵活的基因携带能力,能够高效、持久地在体内表达目标基因或进行基因沉默。其多样的血清型与特异性启动子相结合,可实现组织器官与细胞类型特异性靶向,从而精准模拟疾病病理过程。
不仅如此,AAV能够有效规避传统方法的胚胎致死,并模拟成人发病特征。此外,AAV适用于多种动物(从小鼠、大鼠到非人灵长类),建模周期短、重复性好,并可同时结合多种遗传操作工具,为研究复杂疾病的分子机制及开发个体化治疗方案提供了强有力的平台。
动脉粥样硬化是一种由低密度脂蛋白胆固醇(LDL-C)颗粒在动脉壁中积累引发的慢性炎症性疾病,主要病理表现为动脉壁增厚和斑块积聚,最终可转变为动脉阻塞。动脉发生粥样硬化引起管腔狭窄或闭塞,导致心肌缺血缺氧或坏死,是多种心血管疾病发生的主要原因。
PCSK9(前蛋白转化酶枯草溶菌素9)是一种细胞内“转化酶”或脱羧酶, 主要在肝脏表达。它能结合肝细胞表面的LDL受体,将其拖入溶酶体降解,减少“坏胆固醇”(LDL-C)清除,导致血浆中LDL-C水平升高。研究人员利用这一原理,开发了一种无需种系基因工程的动脉粥样硬化诱导方法。通过AAV将突变型PCSK9(如人D374Y、鼠D377Y)基因递送至肝脏,使实验动物持续分泌高活性PCSK9蛋白。PCSK9过度活跃,加速LDL受体降解,阻断胆固醇清除通路,并且配合高脂饲养,血液LDL-C水平迅速升高,从而引起高胆固醇血症、动脉粥样硬化等心血管代谢疾病。

图1 PCSK9与肝细胞表面受体结合(PMID: 27523271)
载脂蛋白E缺陷(ApoE-/-)的转基因小鼠是传统的动脉粥样硬化小鼠模型。ApoE是一种多功能蛋白,除了具有清除血浆脂蛋白的功能以外,还可影响炎症、氧化等多种生理功能,这些功能都有可能独立于血浆脂质水平来影响ApoE-/-小鼠中动脉粥样硬化斑块的发展。研究证明,注射AAV-PCSK9不会对动物产生不良影响,感染后未观察到肝损伤或免疫反应的迹象,这说明该方法所构建的心血管疾病表型不受其他因素的干扰。
此外,AAV-PCSK9模型主要升高LDL(人类动脉粥样硬化的关键驱动因子),而ApoE-/-小鼠以VLDL升高为主(与人类以 LDL 为主要致动脉粥样硬化脂蛋白的特点存在差异),因此用AAV-PCSK9造模更贴合人类以LDL-C升高为主的病理机制,尤其适合研究他汀或PCSK9抑制剂等靶向LDL的疗法。

8周龄C57BL/6J小鼠、C57BL/6NTac小鼠等
2-5E+11vg/只
注射后配合高脂饲料进行饲养
6-12周后,血脂水平显著升高
12-16周,主动脉粥样硬化病变
20周左右,主动脉钙化病变
(以上时间仅供参考,以实际实验结果为准)
2024年,浙江大学医学院附属第一医院研究团队在Advanced Science(IF=14.3)发表研究成果,揭示CD34+细胞在腹主动脉瘤中的作用。研究过程中需要在转基因小鼠中诱导高胆固醇血症从而增加主动脉瘤的发病率,研究人员使用和元构建的AAV-PCSK9产品并配合高脂饮食来实现。

图2 AAV-PCSK9诱导高胆固醇血症从而增加主动脉瘤的发病率(PMID: 39731355)

帕金森病(Parkinson’s disease, PD)的主要症状表现为运动障碍,还可能存在感觉障碍和认知功能障碍等非运动症状。帕金森病的病理改变包括中脑黑质中多巴胺能神经元的变性和死亡、残存神经元中路易小体的形成和α-突触核蛋白(α-synuclein, α-Syn)的聚集。
α-Syn由SNCA基因编码,是一种主要表达在突触前和核周的可溶性蛋白。正常状态下的α-Syn以单体(monomers)或者α螺旋状(α-helical)折叠的四聚体形式存在,可溶并且鲜有聚集的情况;但在病理状态下,其构象变为富含β片状(β-sheet)折叠的结构。错误折叠的α-Syn会聚集起来形成寡聚体,并逐渐向纤维原和不溶性纤维的形态发展,最终沉积在路易小体中。此外,错误折叠的α-Syn可以表现出朊病毒(prion)的性质,诱发内源α-Syn的错误折叠和聚集,并通过细胞间传递的方式在神经元之间扩散。
基于α-突触核蛋白构建帕金森模型可以使用AAV外源过表达野生型或点突变型α-Syn。借助AAV过表达野生型α-Syn或PD相关突变体(A53T或A30P α-Syn)后10-12周,动物会逐渐出现PD相关表征,如黑质致密部多巴胺能神经元逐渐丢失、纹状体多巴胺终末丢失、纹状体多巴胺含量降低或PD相关运动障碍等表型。值得注意的是,构建AAV载体采用的血清型和启动子,以及病毒注射的滴度和剂量都会对α-Syn过表达的效率产生影响。研究显示,使用常用的CMV或者hSyn启动子均可以提供高水平的基因表达效率;另外,使用一些转录后调控元件,如WPRE或者poly (A),同样可以显著提高转基因的效率。

图3 AAV-α-Syn构建PD模型(PMID: 32390826)
能够较好地诱导路易小体的形成,模拟病理进展,适合机制研究。

6-8周龄的C57/BL小鼠或PD相关的转基因鼠,雌雄不限,体重20-25 g左右。动物订购之后需要至少适应性饲养1周后再进行脑定位注射。
用注射器或玻璃电极吸取1-1.5 μL病毒,并以0.1 μL/min的速度单侧注射在黑质(AP -3.1 mm; ML -1.4 mm; DV -4.4 mm)。

图4 纹状体注射的坐标示意图
脑定位注射完成后将动物放在加热板或灯光下照射保持体温。待动物苏醒后放回笼中。术后3天内每天腹腔注射一次抗生素。大约90天后动物会逐渐表现出帕金森表型。
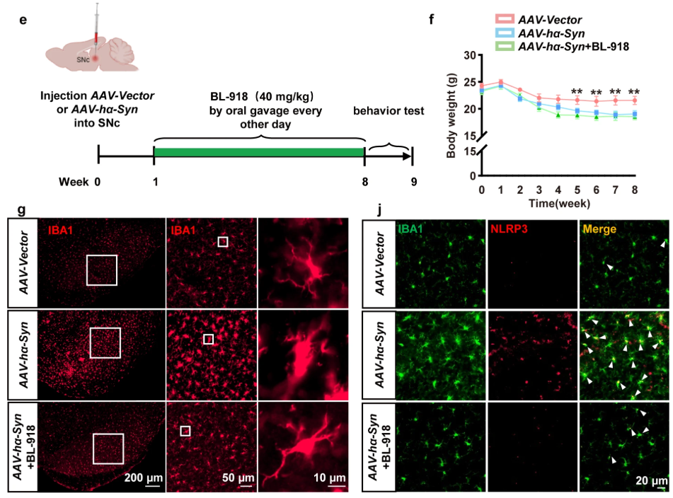
2024年,苏州大学附属第二医院研究团队在Journal of Neuroinflammation(IF=10.1)发表研究成果,揭示了一种α-Syn损害小胶质细胞自噬的新机制。研究过程中利用和元提供的AAV9-hα-Syn构建帕金森病小鼠,发现ULK1激活剂能有效抑制神经炎症,并提示小胶质细胞ULK1表达的降低可能与帕金森病相关的神经炎症有关。

图5 ULK1激活剂能改善PD小鼠病理表型(PMID: 39462396)

阿尔茨海默症(Alzheimer's disease, AD)是一种与年龄有关的慢性中枢性神经退行性疾病,临床上以认知能力下降与渐进性记忆力减退,并伴随着执行功能障碍以及人格异常等表现为主要特征,病理学特征包括β淀粉样蛋白(β amyloid, Aβ)的沉积形成的老年斑(Senile plaques, SPs)及tau蛋白的异常聚集形成神经原纤维缠结(Neurofibrillary tangles, NFTs)等。
tau蛋白是一种神经元微管相关蛋白,具有稳定微管网状结构的功能,广泛存在于神经细胞中,主要分布于中枢和周围神经系统的神经细胞轴突中,tau蛋白高度磷酸化聚集形成NFTs,破坏了神经元微管,阻断胞体-轴突营养物质运输及传递,各种营养运输几乎中断,严重影响神经细胞的正常功能,最终导致细胞骨架和胞浆代谢的紊乱,神经元退化死亡。
AD动物模型的构建和研究为理解AD复杂的发病机制提供了重要的实验依据。其中借助AAV构建AD模型是常用的一种造模手段,通常是在动物海马内注射AAV载体,以过表达人类tau蛋白(野生型或突变),建立AD病理模型,该方法能够模拟AD患者大脑中的病理变化,包括神经元内tau蛋白聚集和类似AD的大脑病理变化。该方法可以跳出物种和周期的限制,在啮齿类、NHP上均有不少成功造模案例。此外,构建flox鼠,配合AAV-Cre载体或Cre小鼠实现对感兴趣的AD相关基因进行条件性敲除,也可以模拟AD的发生发展过程。

图6 AAV-tau构建AD模型(PMID: 36756365)
利用AAV载体能够在短时间内诱导生成大量的AD动物模型,弥补了转基因动物模型获取周期长、数量少、价格昂贵的缺点,且可以跳出物种的限制。此外,借助特异启动子以及Cre策略,AAV载体能够在不同的核团中特异性表达,对于研究AD临床症状背后的环路机制具有重要作用。同时AAV载体可以同时携带多基因,模拟复杂病理过程,并且通过调整病毒的用量,能够诱导动物产生由轻到重的神经退行性病变的表型。

2024年,华中科技大学同济医学院的杨莹、王建枝团队在Military Medical Research(IF=21.1)发表研究成果,该研究借助AAV-tau分别在海马背侧海马CA1(dCA1)区和腹侧海马CA1(vCA1)区,以及不同神经元中模拟AD表型,揭示了vCA1区兴奋性神经元与PV神经元中聚集的tau蛋白会影响大脑的认知和记忆能力。

图7 AAV-tau模拟AD表型(PMID: 38462603)




和元生物技术(上海)股份有限公司(股票代码:688238)作为一家在科创板上市的高新技术企业,自2013年成立以来,始终深耕细胞和基因治疗核心领域,专注于为细胞和基因治疗的基础研究提供基因治疗载体研制、基因功能研究、药物靶点及药效研究等CRO服务,可提供①组学服务:常规转录组、单细胞转录组、基因组、代谢组及蛋白组等。②载体构建和病毒包装:质粒、siRNA、腺相关病毒(AAV)、腺病毒(ADV)、慢病毒(LVV)、逆转录病毒(RV)、单纯疱疹病毒(HSV)等病毒载体生产服务,提供R&D、实验室级别、GMP级别,满足研发、小动物、大动物NHP到临床的不同研究阶段的使用需求。③细胞实验服务:过表达、干扰稳定株构建,单克隆细胞株构建服务及细胞功能学、药效学实验服务。④动物实验及机制研究:神经、代谢、肿瘤动物模型、药效药代、病理切片及蛋白、核酸检测服务。⑤特色项目服务:CRISPR文库筛选服务,外泌体整体研究服务,AAV衣壳筛选服务、听力研究整体项目服务,满足客户定制化或一站式项目服务,助力基础科学研究,促进基础研究到临床转化应用,推动细胞和基因治疗行业发展。