13 年
手机商铺
公司新闻/正文
219 人阅读发布时间:2025-09-29 09:53
肺动脉高压(PH)作为一种以肺血管阻力进行性升高为特征的致命性疾病,正持续加重全球心血管疾病的负担,其对右心功能的进行性损害直接影响患者的生存质量与预后。近年来研究发现,肺动脉内皮细胞(PAECs)功能紊乱和血管重塑是PH进展的核心环节。特别值得关注的是,长链非编码RNA (lncRNA)调控网络在PAECs异常活化中的作用逐渐被揭示,其中超级增强子相关LncRNA (SE-lncRNA)可能成为关键的干预靶点。与此同时,基于外泌体的靶向治疗和基因编辑技术已显示出良好的治疗前景,因此寻找新的SE-LncRNA作用网络有望为PH诊疗带来新的契机。
2025年5月28日,哈尔滨医科大学大庆校区/厦门大学附属心血管病医院马翠教授团队在Circulation Research杂志(中科院1区,影响因子16.5)发表了题为“Super-Enhancer-Driven HCG20 Promotes Pulmonary Hypertension Through U2AF2 Splicing”的研究论文。该研究揭示了SE-LncRNA HCG20通过U2AF2介导的EIF2AK2可变剪接促进PAEC功能障碍的新机制,为PH提供了新的潜在治疗靶点和诊断标志物。

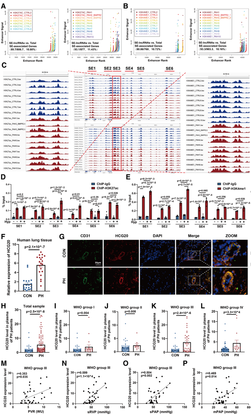
首先,研究团队分析了来自PH患者和对照供体的PAECs染色质免疫共沉淀结合高通量测序(ChIP-seq),根据H3K27ac和H3K4me1富集峰度筛选并发现新的SE-LncRNA HCG20在低氧诱导的PAECs中特异性表达升高。更重要的是,HCG20在PH患者的肺组织内皮层和血浆中表达水平显著高于对照组,且第Ⅲ类PH患者血浆中HCG20的表达与血流动力学参数呈正相关。

HCG20在PH患者中表达增加
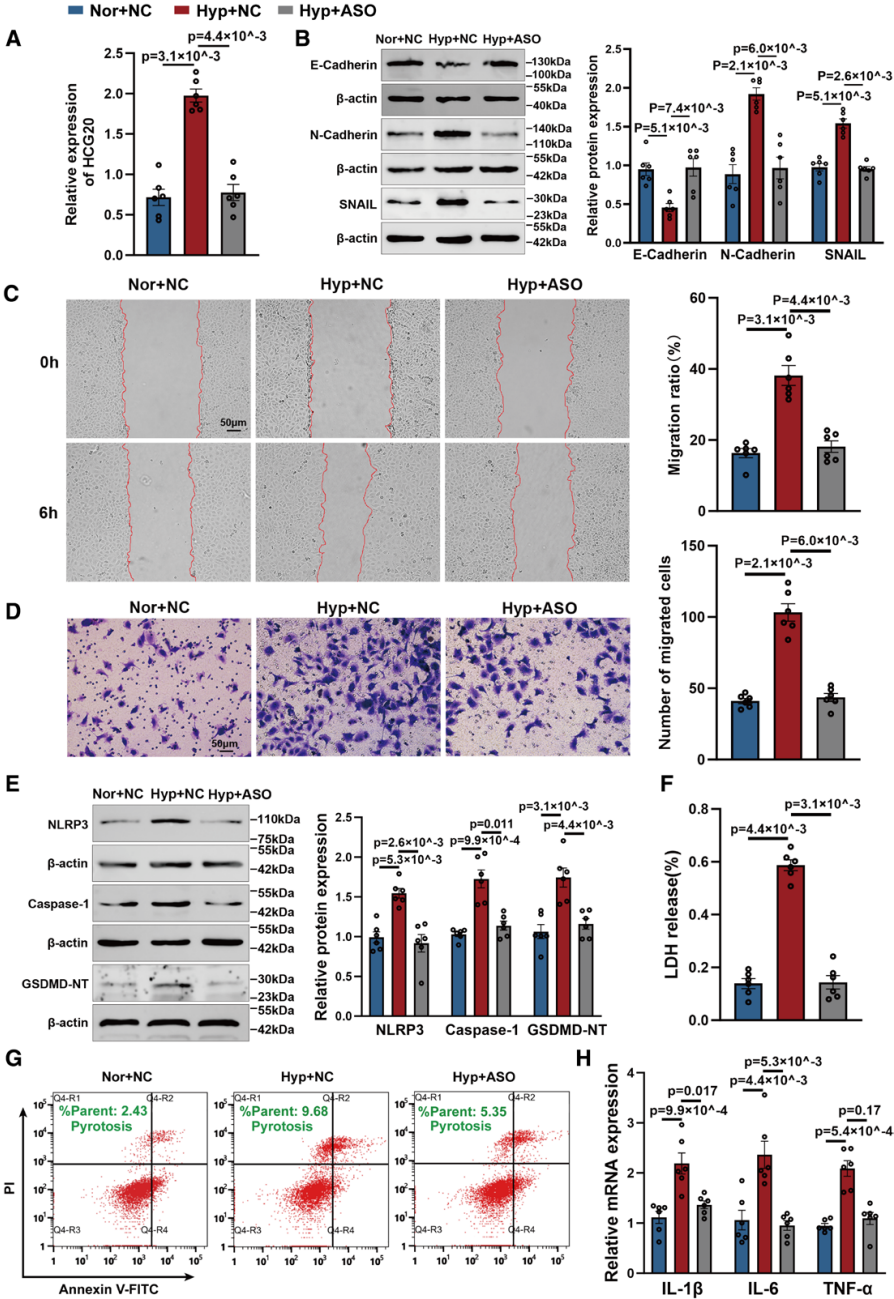
功能研究表明,HCG20沉默显著抑制低氧诱导的内皮间充质转化(EndMT)及焦亡细胞比例增加并抑制炎症反应。

沉默HCG20抑制低氧诱导的内皮细胞焦亡和内皮间充质转化
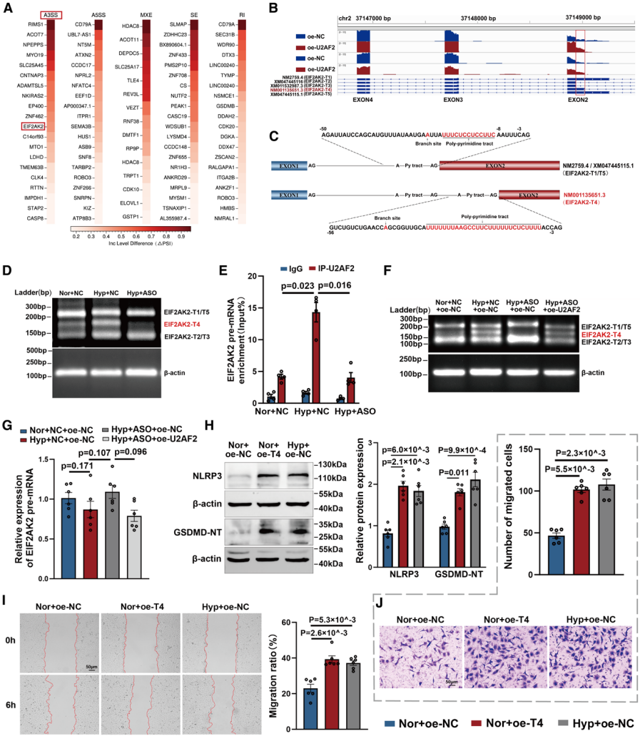
为了阐明HCG20的RNA结合蛋白互作网络,通过质谱联合生物信息学分析,确定了HCG20互作的核心剪接因子U2AF2,并验证了U2AF2与HCG20特异性结合。在U2AF2过表达后,通过RNA测序分析可变剪接(AS)模式,可视化具有差异的AS模式的前20个基因,并重点关注了真核翻译起始因子2α激酶2 (EIF2AK2),发现其转录本EIF2AK2-T4的AS事件在U2AF2过表达时增加。进一步实验表明,HCG20抑制减弱了低氧诱导的EIF2AK2-T4表达升高,且HCG20 ASO处理减少了U2AF2与EIF2AK2 pre-mRNA的结合,而U2AF2过表达则逆转了这一效应。这些结果表明,HCG20可能通过调节U2AF2与EIF2AK2 pre-mRNA的结合来影响EIF2AK2的AS。此外,EIF2AK2-T4在PAEC中的过表达模拟了低氧对细胞焦亡和迁移的影响。

U2AF2介导的EIF2AK2可变剪接在PAEC中作为HCG20的下游效应子发挥作用
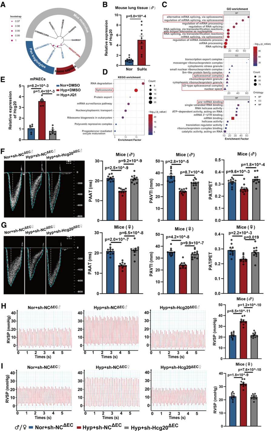
重要的是,研究者通过构建系统发育树和系统共线性分析首次鉴定了HCG20的小鼠直系同源基因4833427F10Rik,并命名为Hcg20。为了探究Hcg20在体内的功能,作者构建了肺血管内膜Hcg20特异性沉默体系。结果表明,特异性干扰肺血管内皮细胞Hcg20可缓解低氧诱导的PH、内皮细胞EndMT和肺组织炎症。

4833427F10Rik是人HCG20在小鼠中的直系同源基因
综上所述,在本研究中,研究团队确定了一种新的SE-LncRNA HCG20,作为调控PAEC功能障碍的关键因子,其在体外和体内实验均表现出促进PH进展的作用。研究首次证明HCG20在PH条件下被激活,并受SE的调控。HCG20促进PH发展的机制可能通过其与U2AF2的相互作用实现,HCG20作为分子支架调节U2AF2对EIF2AK2的pre-mRNA可变剪接。上述结果表明,SE/USF2/HCG20/U2AF2轴可能是PH的潜在重要治疗靶点,为全面理解PH的分子机制提供了新的视角。
哈尔滨医科大学大庆校区/厦门大学附属心血管病医院的马翠教授、南方科技大学医学院的聂晓伟教授和哈尔滨医科大学的朱大岭教授为本文的通讯作者。
哈尔滨医科大学博士研究生梅健与重庆医科大学附属第一医院黄玮教授为本文的第一作者。研究得到了国家自然科学基金面上项目、黑龙江省自然科学基金重点项目等的资助。
和元生物有幸为研究者提供特异性靶向小鼠体内肺血管内皮细胞的AAV载体,以实际行动助力肺脏相关研究!


