14 年
手机商铺
公司新闻/正文
642 人阅读发布时间:2025-09-15 10:21
胰腺导管腺癌(PDAC)是一种极具侵袭性的消化系统恶性肿瘤。近年来,发现程序性细胞死亡(PCD)在PDAC的应激条件下(如缺氧、营养匮乏等)发挥重要作用,如铁死亡、坏死和焦亡等。双硫死亡(Disulfidptosis)是一种新发现的代谢相关PCD形式,当细胞在葡萄糖饥饿条件下,细胞内半胱氨酸水平过载时,会导致肌动蛋白细胞骨架蛋白之间形成异常的二硫键,进而导致肌动蛋白网络崩溃和细胞死亡。然而,双硫死亡在PDAC中的作用及其分子调控机制尚不清楚。
复旦大学附属华东医院姜翀弋/蔡志伟团队近期在Journal of Experimental & Clinical Cancer Research (IF 11.4)上发表题为“CASC8 activates the pentose phosphate pathway to inhibit disulfidptosis in pancreatic ductal adenocarcinoma though the c‑Myc‑GLUT1 axis”的研究。研究发现,鉴定出与双硫死亡相关的长链非编码RNA(lncRNA),并发现PDAC中CASC8表达升高。CASC8的敲低导致磷酸戊糖途径(PPP)相关基因表达下调,NADP+/NADPH比率增加,而过表达CASC8则具有相反的效果。此外,通过体内外实验,验证了c-Myc作为CASC8的关键下游效应因子,进一步证实了CASC8在调节PDAC细胞代谢和存活中的重要作用。该发现为开发针对PDAC的新疗法提供了重要的理论基础。

①发现双硫死亡在PDAC中存在及CASC8的调控作用:首次证实了双硫死亡在PDAC中存在,CASC8的高表达能够显著抑制PDAC细胞在葡萄糖饥饿条件下的双硫死亡,从而促进肿瘤细胞的存活和增殖。
②构建了双硫死亡相关lncRNA的风险特征模型:通过分析PDAC的lncRNA表达谱,构建了一个包含5个双硫死亡相关lncRNA的风险特征模型,能够有效预测患者的预后。
③揭示CASC8通过c-Myc激活磷酸戊糖途径抑制双硫死亡的分子机制:进一步揭示了CASC8通过与c-Myc结合并调节其稳定性,激活磷酸戊糖途径(PPP),从而抑制双硫死亡的分子机制。
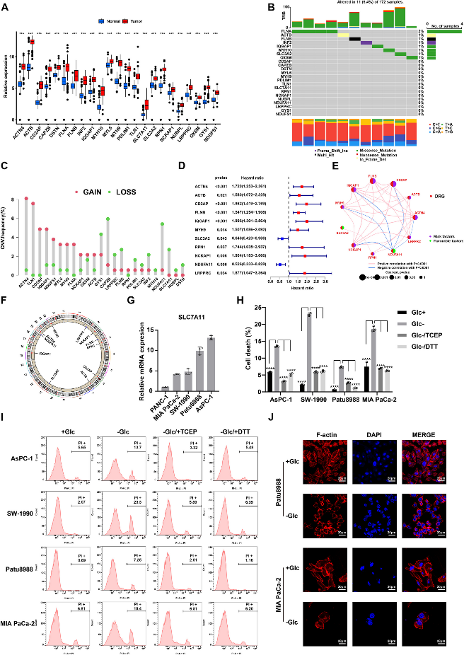
为了研究 PDAC中24 个双硫死亡相关基因(DRG)的表达模式,分析了TCGA-PAAD 和 GTEx数据。发现大多数 DRG 在 PDAC 中的表达明显更高,且这些 DRG显示出极低的突变率(图 1 A-B)。CNV分析显示 ACTN4 和 TLN1 是 CNV gain最明显的两个基因,而 CAPZB 和 NUDFA11 显示 CNV loss(图 1 C)。
为了探究双硫死亡在PDAC中的潜在作用,选择了四种SLC7A11表达较高的PDAC细胞系进行分析(图 1 G)。在无葡萄糖培养基中孵育12小时后,PI阳性细胞百分比显著增加图 1 H)。值得注意的是,在无葡萄糖培养基中添加 DTT 和 TCEP会导致 PI 阳性细胞显著减少(图 1 I)。此外,荧光染色显示葡萄糖饥饿下的细胞形态变化(图 1 J)。总之,这些发现表明双硫死亡对 PDAC 进展有潜在影响。

图1 PDAC中双硫死亡的存在
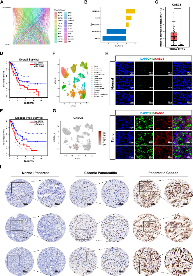
为了识别双硫死亡相关lnRNA(DRL),探索了 lncRNA 与双硫死亡相关基因之间的相关性,共识别出 173 个 DRL(图2 A)。通过LASSO 回归和Cox 回归分析,进一步确定了5个关键的DRL,包括AC002401.4、CASC8、AC015660.1、AC087501.4和FAM27E3(图 2B)。lncRNA的预后评估表明,CASC8高表达与患者较短的OS和DFS显着相关 (图 2C-E)。
为了验证CASC8在肿瘤细胞中的表达,获得了单细胞RNA测序数据集(scRNA-seq),分析表明CASC8主要在肿瘤细胞中表达(图 2F -G)。FISH和CISH进一步证实了这些发现(图 2 H)。值得注意的是,PDAC 中 CASC8 表达明显高于正常胰腺组织和慢性胰腺炎(图 2 I)。总的来说,这些数据表明 CASC8 上调,可以作为 PDAC 进展的预测指标。

图 2 PDAC中CASC8的表达水平和预后价值
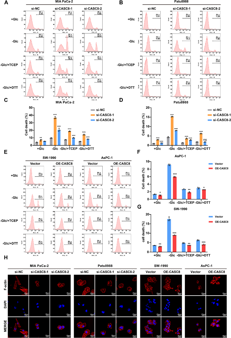
鉴于CASC8是与双硫死亡相关的lncRNA,因此进一步研究了其对PDAC的影响。在葡萄糖饥饿条件下,敲低CASC8后,PI阳性死细胞比例显著增加。加入还原剂TCEP和DTT后,这种增加被明显逆转(图 3A -D)。相反,CASC8过表达则呈现相反趋势,在葡萄糖饥饿条件下,PI阳性细胞比例较低(图 3E -G)。此外,CASC8 敲低细胞出现了与双硫死亡一致的形态变化,如F-肌动蛋白收缩和细胞皱缩(图 3 H)。总之,这些数据表明 CASC8 在调节 PDAC 细胞中的双硫死亡这一过程中发挥着重要作用。

图 3 CASC8在调节PDAC中双硫死亡中的作用
为了研究 CASC8 对体内双硫死亡的影响,使用慢病毒建立了CASC8稳定低表达的 PDAC 细胞系,并开发了皮下异种移植肿瘤模型。与对照组相比,注射了 sh-CASC8 细胞的小鼠的肿瘤负荷明显较低(图 4 A-C)。值得注意的是,用 3 mg/kg BAY-876(一种模拟葡萄糖饥饿的 GLUT1 抑制剂)治疗产生了类似的抗肿瘤作用,表明 CASC8 与体内葡萄糖代谢之间存在潜在联系(图 4 D)。
为了验证这些发现,进一步采用了原位异种移植模型,即将肿瘤细胞植入小鼠的胰腺中。与皮下模型的结果一致,对照小鼠的肿瘤明显大于 sh-CASC8 组。重要的是,在原位模型中用 BAY-876 治疗可维持观察到的肿瘤大小(图 4 E-F)。同时,对照组的增殖能力强于 sh-CASC8 组 (图 4 G)。总体而言,这些体内发现表明 CASC8 可以抑制 PDAC 细胞中的双硫死亡,可能通过调节葡萄糖代谢来实现。

图 4 CASC8在体内抑制PDAC的双硫死亡
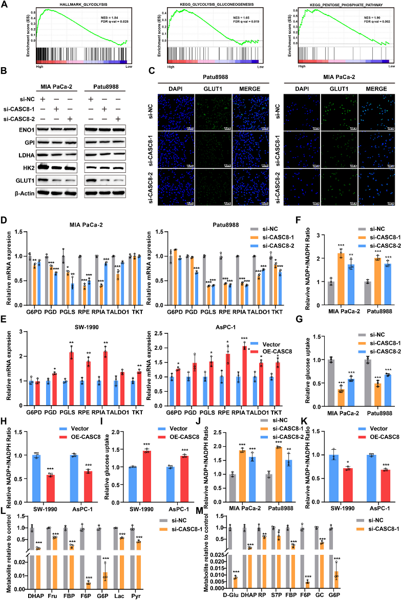
为了阐明 CASC8 调节 PDAC 进展和双硫死亡的潜在机制,对三个 CASC8 敲低细胞进行了 RNA 测序 (RNA-seq)。GO和KEGG富集分析显示,对照组上调基因在 DNA 复制、细胞迁移和戊糖磷酸途径中富集。GSEA分析显示,糖酵解和戊糖磷酸途径主要在对照组中富集(图 5A)。这些发现说明CASC8 可能参与调节 PDAC 中的糖酵解和戊糖磷酸途径。对糖酵解相关基因进行了分析发现,无论葡萄糖是否存在,CASC8 敲低都会显著下调 ENO1、GLUT1 和 LDHA 的表达。WB和IF进一步证实了这些发现,CASC8 敲低后糖酵解相关蛋白GLUT1表达降低(图 5B -C)。
磷酸戊糖途径(PPP)是所有生物体葡萄糖代谢的关键代谢途径。NADPH 是一种重要的还原剂,有助于减轻二硫键应激并促进细胞存活。为了研究 CASC8 是否通过 PPP 抑制 PDAC 细胞的双硫死亡,分析了参与该途径的七个关键基因。CASC8 耗竭导致大多数基因的下调表达,而 CASC8 过表达则导致其上调(图 5 D-E)。CASC8敲低增加了NADP + /NADPH比率并降低了葡萄糖摄取,而CASC8过表达则表现出相反的效果(图 5F -I)。此外,评估了葡萄糖饥饿条件下CASC8敲低和过表达细胞中的相对NADP + /NADPH比率,结果与之前报道一致(图5J-K)。
为了进一步探索CASC8对细胞代谢的影响,在葡萄糖饥饿条件下,对CASC8敲低的MIA PaCa-2细胞和CASC8过表达的SW-1990细胞进行了非靶向代谢组检测。代谢组学分析显示糖酵解和戊糖磷酸途径中的代谢物在CASC8敲低后降低,在 CASC8 过表达后升高(图 5 L-M)。总之,这些结果表明 CASC8 显著影响 PDAC的戊糖磷酸途径。

图 5 CASC8与PDAC细胞中的磷酸戊糖途径相关
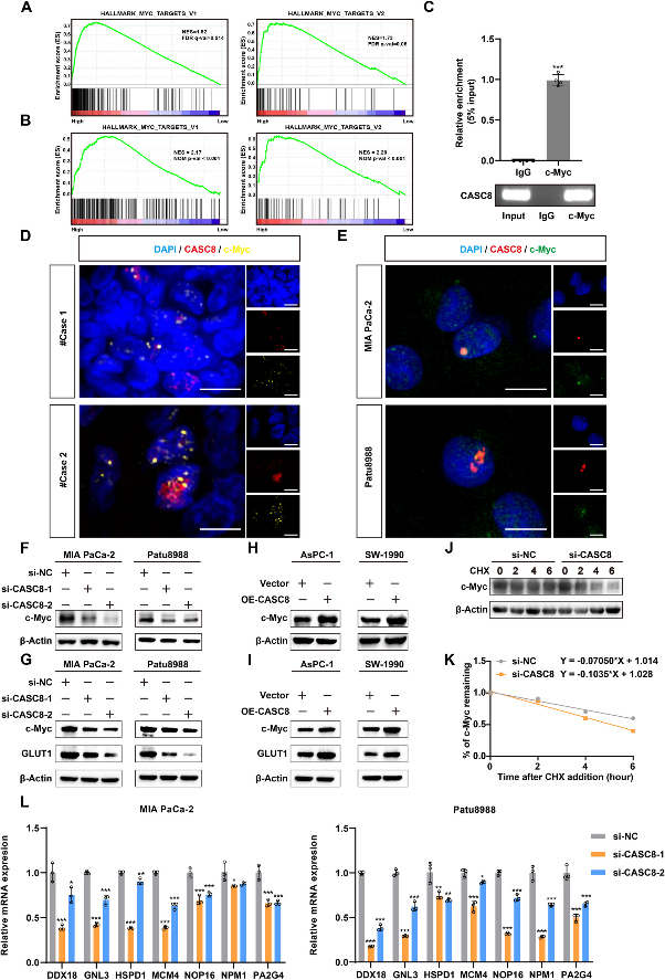
GSEA分析显示 CASC8与 c-Myc存在显著相关性(图 6 A)。RNA 测序进一步证实了这一结果(图 6 B)。c-Myc在调节细胞过程中起着关键作用。RIP和共定位结果验证了CASC8 与 c-Myc 蛋白的相互作用,激活下游效应分子发挥功能。(图 6 C-E)。CASC8 敲低后 c-Myc显著降低,而 CASC8 过表达导致 c-Myc升高(图 6 F-I)。为了研究蛋白质稳定性,用CHX 处理以抑制蛋白质合成。与对照组相比,CASC8 敲低细胞中 c-Myc 的降解率显著增加(图 6 J-K)。此外,敲低 CASC8 显著降低了下游 c-Myc 靶基因的 mRNA 水平(图 6 L)。总之,这些发现表明 CASC8 可能与 c-Myc 蛋白结合,促进其稳定性,从而激活下游效应分子。

图 6 CASC8能够与c-Myc结合并调节其蛋白稳定性
为了研究 CASC8 和 c-Myc 在 PDAC 进展中的关系,在 CASC8 敲低细胞中过表达 c-Myc,相反,在 CASC8 过表达细胞中敲低 c-Myc(图 7 A-B)。c-Myc 过表达部分挽救了在 CASC8 敲低细胞中观察到的增殖能力降低。相反,c-Myc 敲低显著降低了在 CASC8 过表达细胞中观察到的增强增殖。此外,在 CASC8 敲低细胞中,c-Myc 过表达部分恢复了迁移能力,而在 CASC8 过表达细胞中 c-Myc 敲低导致迁移能力下降。总之,这些发现表明 CASC8 通过 c-Myc 依赖机制促进PDAC 进展。
为了进一步阐明 c-Myc 在此过程中的作用,研究了不同 PDAC中NADP + /NADPH 比率和葡萄糖摄取量。观察到,在 CASC8 敲低细胞中过表达 c-Myc 会减弱 NADP + /NADPH 比率的增加,并挽救了 CASC8 消耗后观察到的相对葡萄糖摄取量的下降(图 7 C-D)。相反,在 CASC8 过表达细胞中敲低 c-Myc 会产生相反的效果(图 7 E-F)。在 CASC8 敲低细胞中过表达 c-Myc 显著挽救了 CASC8 消耗后观察到的双硫死亡细胞的增加(图 7 G-I)。总之,这些发现表明 CASC8 通过 c-Myc 依赖性机制促进 PDAC 细胞在葡萄糖饥饿条件下存活。

图 7 CASC8通过c-Myc抑制PDAC细胞的双硫死亡
为了进一步验证 c-Myc 是体内 PDAC 双硫死亡中 CASC8 的关键下游效应子,采用了皮下异种移植模型。接种 sh-CASC8 + c-Myc 细胞的小鼠在注射 BAY-876 后,肿瘤体积和重量显著增加(图 8 A-C)。与 sh-CASC8 相比,sh-CASC8 + c-Myc 的 Ki-67 阳性细胞百分比更高,死细胞更少(图 8 D)。这些发现也得到了原位异种移植模型的证实,c-Myc 的过表达导致携带 CASC8 敲低细胞的小鼠的肿瘤负担增加(图 8 E-F)。总之,这些数据表明 c-Myc 是 CASC8 调节二硫代蛋白酶死亡的关键下游效应子。

图8 CASC8通过c-Myc在体内抑制PDAC的双硫死亡

