13 年
手机商铺
公司新闻/正文
360 人阅读发布时间:2024-11-05 13:33

大家好,今天为大家带来一篇基因功能研究的工作。
文章的标题为“ZBTB38通过直接促进DKK1表达抑制前列腺癌细胞的增殖和迁移”,是一篇典型的基因功能研究工作。本文发表于“Cell Death & Disease”,是Nature旗下的一本比较传统的OA(开源)杂志,影响因子稳定在7-9之间。
本文工作量不大,仅有5个figures,但是行文流畅,采用的实验技术也都是较为常见的分子细胞实验技术,非常适合分析如何从零开始构建一个基因功能研究的思路。
对于基因功能研究课题来说,如何确定待研究的目的基因可能就已经足够令人头疼。能否寻找到关键、有效的目标基因往往是研究成败、意义的关键。未来我们会结合具体案例,和大家聊一聊如何寻找合适的目的基因作为研究目标。这里我们只简单提出三种较为常见的切入点:(1)根据文献报道或实验室以往研究的积累确定目标基因;(2)通过初筛结果,如转录组或蛋白组研究中发现的差异基因集确定待研究的备选基因。本文中,在前两种数据都缺乏的情况下,作者选择了(3)根据肿瘤公共数据库中的基因表达信息筛选研究的目标基因。
根据公共数据库的分析结果,作者发现一个锌指蛋白ZBTB38在前列腺癌样本中的表达量呈现显著的下降趋势,并且这一变化和肿瘤的发展、预后存在明显的关联性。为了进一步确认这一现象,作者采用免疫组化的方式对ZBTB38蛋白的水平进行了检测,结果同样显示在肿瘤组织中ZBTB38基因的蛋白水平同样发生了下调。

图1 ZBTB38水平与前列腺癌发展、预后相关
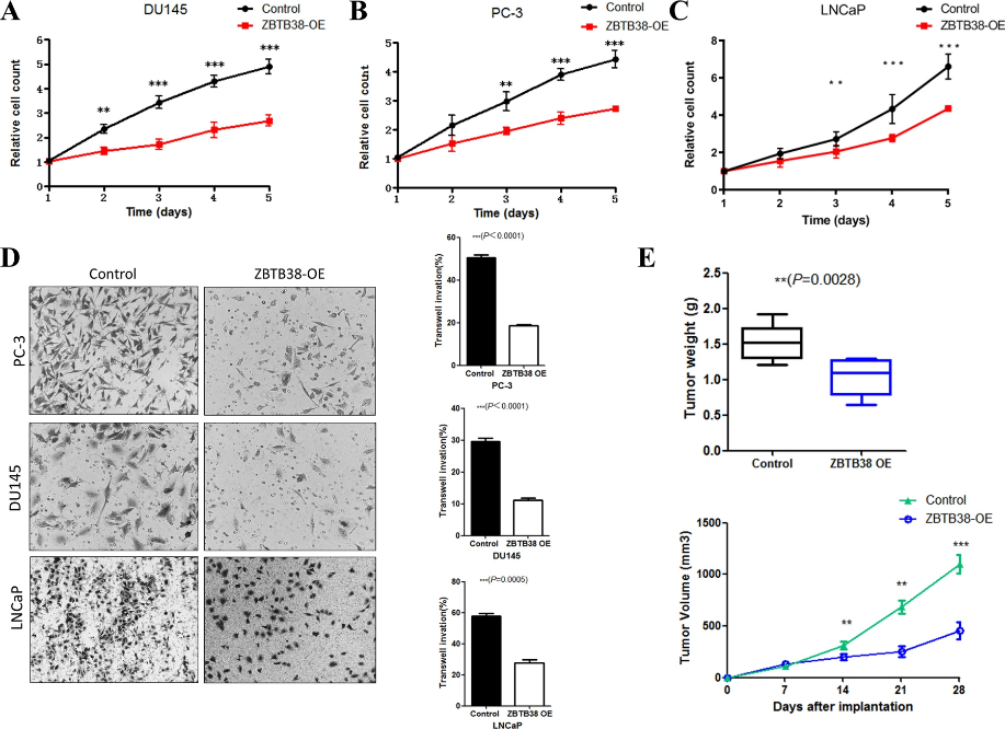
在之前的系列文章中,我们曾经归纳过研究基因功能研究总是遵循着“先分析相关性,再确定因果关系;先明确表型,再探索机制”的规律。因此在明确ZBTB38与前列腺癌发展存在相关关系后,下一步作者决定继续探索二者的因果关系。在这部分研究中,作者在多种前列腺癌细胞系,如DU145、PC-3和LNCaP当中分别外源表达ZBTB38基因,同时检测其对细胞增殖、迁移和成瘤能力的影响。不出意外地,过表达ZBTB38显著抑制了肿瘤细胞的活力、迁移能力和成瘤能力。上述实验确认了ZBTB38在抑制前列腺癌发展中扮演了关键的角色。

图2 ZBTB38基因过表达可以抑制前列腺癌细胞的活性和迁移能力
到此,本文已经初步解决了目标基因的表型这部分内容。接下来根据我们总结的规律,作者继续研究目标基因调控细胞表型的机制。机制探索内容既是决定论文品阶的关键,又往往令人感到难以下手,不知从何做起。这里我们根据本文的信息给大家一个简单的思考路径。首先ZBTB38基因是一个编码基因,因此它的功能基本是通过翻译出的蛋白行使的。因此在确定研究方案之前我会选择使用蛋白数据库UniProt对目标蛋白的基本信息进行了解。打开UniPort官网(Uniprot.org),搜索栏键入目标基因的名字,搜索栏第一位就是我们要找的目标基因ZBTB38,也可以在左侧手动选择种属为人。



图3 使用Uniprot数据库对蛋白功能做初步了解
点击进入该条目后,可以发现功能一栏中赫然记载着ZBTB38是一个可以结合DNA的转录调节因子。细胞定位一栏也发现该蛋白定位于细胞核以及染色质。这些信息已经明确指向了ZBTB38极有可能以转录因子的身份调控和肿瘤细胞增殖、迁移相关的基因。因此,作者采用了染色质免疫沉淀(Chromatin immunoprecipitation assay, ChIP)结合转录组测序(RNA-seq)联合分析的办法,对ChIP-seq发现的差异富集峰和转录组测序的差异基因做交集,从而锁定了一个潜在的关键基因——DKK1。
由于DKK1也是一个编码基因,我们可以如法炮制从蛋白数据库中获取DKK1蛋白功能的描述。从数据库描述中可以看到,DKK1是一个分泌蛋白,可以通过抑制LRP5/6的方式对Wnt通路起到拮抗作用。而众所周知,Wnt通路的活动和细胞的增殖活力息息相关。因此ZBTB38很有可能通过促进DKK1表达从而影响肿瘤细胞的增殖、迁移。

图4 ChIP结合RNA-seq实验发现ZBTB38的潜在作用靶标DKK1
在发现新的靶标之后,我们依然需要遵循“先明确表型,再探索机制”的规律对DKK1基因的功能进行研究。由于ZBTB38作为转录因子可以促进DKK1基因表达,因此作者在过表达ZBTB38的前列腺癌细胞系中敲低了DKK1的水平并对样本的增殖、迁移能力进行了检测。结果显示敲低DKK1水平确实可以部分恢复过表达ZBTB38导致的前列腺癌增殖、迁移能力下降的现象(图5)。这也提示DKK1作为ZBTB38的下游靶标起到了抑制癌症发生的作用。

图5 敲低DKK1可以逆转ZBTB38过表达引起的前列腺癌抑制现象
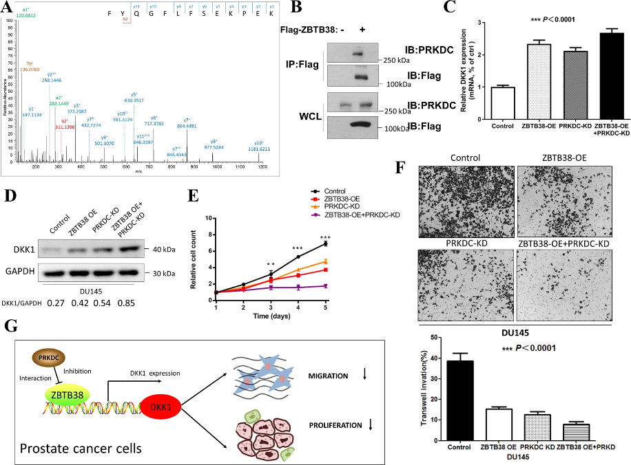
上述研究作者成功发现并鉴定了一个抑制前列腺癌发生的关键基因ZBTB38并表明其可以通过促进下游基因DKK1表达的方式遏制肿瘤细胞的增殖和迁移。接下来作者将目光投向ZBTB38的上游,探索ZBTB38的DNA结合和转录调节功能受到何种上游因素的调控。我们知道在生物过程中,蛋白行使功能往往不是单打独斗,而往往会和其他蛋白组成复合体共同发挥作用,这一过程则离不开蛋白与蛋白间的互作。本文中,为了探索ZBTB38蛋白与其他蛋白存在的潜在互作关系,作者构建了融合flag标签的编码ZBTB38蛋白的载体并通过转染的手段在前列腺癌细胞中过表达了ZBTB38蛋白。通过蛋白质免疫共沉淀(Co-immunoprecipitation,coIP)实验结合质谱分析,作者发现了一个和ZBTB38蛋白存在互作关系的蛋白PRKDC。PRKDC是一种DNA依赖性蛋白激酶的亚基,以往的研究报道也表明PRKDC与DNA损伤修复以及多种癌症的发生存在紧密的联系。

图6 PRKDC可以与ZBTB38结合并影响后者的转录调控功能
为了验证PRKDC和ZBTB38蛋白的互作关系,作者采用WB手段进一步确认IP产物中存在PRKDC蛋白。而采用RNA干扰的方式下调PRKDC的RNA水平则抑制了前列腺癌细胞的增殖和迁移并上调了DKK1的蛋白水平。这提示PRKDC可能作为ZBTB38的上游调控因子,磷酸化并抑制ZBTB38对DKK1表达水平的促进作用。
至此,本文围绕着ZBTB38这个关键基因,探讨了其在前列腺癌发生中的作用和上下游调控通路,论文篇幅较短但是结构完整。从这篇研究中我们可以提炼一个简单的基因功能研究的思路,可以总结为:目标基因发现-目标基因功能验证-分子互作实验寻找上/下游互作蛋白/基因-继续验证寻找到的上下游基因功能。
当然,也正是由于篇幅限制,本文并未详细讨论ZBTB38调控DKK1表达的具体方式、结合位点,以及ZBTB38蛋白的磷酸化对其功能的影响,这也是留给未来探索的潜在方向。
和元生物可以提供高通量基因测序、分子质粒构建、基因病毒包装、细胞功能学检测及分子机制等各项科研服务。分子机制包括Chip-seq/qPCR、RIP-seq/qPCR、COIP-MS/WB、RNA pull-down-seq/qPCR、RNA pull-down-MS/WB等。