14 年
手机商铺
公司新闻/正文
3642 人阅读发布时间:2024-08-01 15:02
神经元高度交织,形成复杂的神经回路,是大脑行使各种功能的基础,因此解析这些神经环路的连接模式对于揭示大脑如何处理信息、产生想法和指导行为至关重要。神经环路示踪技术是研究大脑结构和功能的重要工具,它可以帮助科学家们可视化理解神经元之间的复杂联系。
早期的示踪依赖于电镜、染料或一些肽类标记物,但这些方法的分辨率和特异性有限,随着分子生物学和病毒学的发展,重组病毒载体已经成为追踪神经回路最常用的示踪工具。
目前,有数种病毒经改造开发被用作示踪工具,如腺相关病毒(AAV)、单纯疱疹病毒(HSV)、狂犬病毒(RV)、伪狂犬病毒(PRV),犬腺病毒(CAV-2)等。一般来说,根据病毒穿过突触的能力,可分为两类:非跨突触工具病毒和跨突触工具病毒。非跨突触病毒无法跨突触到其他神经元,只能在感染的神经元中传播,而跨突触病毒可以穿过突触感染其他突触连接的神经元。这两类病毒都包含顺行或逆行运输。

(Wei Cong, et al., J Neurosci Methods. 2020)
顺行非跨突触示踪
非跨突触示踪工具病毒载体只能在局部感染的神经元内传播,无法跨越突触,这类病毒载体通常具有复制缺陷,根据病毒载体沿轴突运输的方向性,又分为顺行非跨突触病毒示踪剂和逆行非跨突触病毒示踪剂。
顺行非跨突触示踪,即病毒载体感染注射位置神经元胞体,荧光报告基因在细胞内表达,我们可以在轴突末端观察到其顺行标记的结果,顺行示踪能够追踪特定神经通路的输出信号并描绘神经元形态。目前,AAV是使用最广泛的顺行非跨突触示踪病毒。不同的AAV血清型表现出不同的特性,一般而言,AAV倾向于感染神经元胞体,可以在末端检测,标记轴突投射,可以阐明给定脑区或特定类型神经元的直接投射。

逆行非跨突触示踪
研究神经环路中某一脑区或细胞类型的功能时,确定其上游输入来源是必不可少的,即逆行追踪。逆行示踪病毒通常感染轴突末端,病毒与末端表达的表面受体结合进入细胞,并逆行运输到神经元胞体。多种病毒载体表现出逆行示踪的能力,比如RV,PRV,CAV-2等,其中CAV-2不能跨突触运输,即逆行非跨突触示踪,然而由于其毒性和制备过程较复制等原因限制了其应用。随着对rAAV载体的开发,一些工程化的AAV变体(rAAV2-retro和rAAV9-retro)被广泛用作逆行非跨突触示踪工具, CAV-2相比, rAAV2-retro具有更高效的逆行效率,已成为解剖投射特异性神经通路最常用的逆行非跨突触病毒示踪剂。

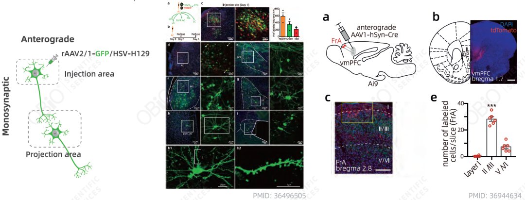
顺行跨突触示踪(单级)
跨突触病毒示踪剂主要是基于病毒的自我复制能力,跨越突触并感染神经回路中突触连接的神经元。根据跨突触病毒在突触前和突触后神经元之间的扩散方向,跨突触病毒示踪剂又分为顺行跨突触病毒(从突触前到突触后神经元)和逆行跨突触病毒(从突触后到突触前)。
顺行跨突触示踪可以追踪标记神经元的下游支配神经元,亦可以揭示不同区域神经元之间的突触连接。单纯疱疹病毒 1 型 (HSV-1) 菌株 H129 (H129) 具有以顺向跨神经元传递为主的特征,已广泛用于顺行跨突触神经追踪,随着科学家们对其改造开发了一系列顺行跨单级突触的示踪病毒,HSV-1 H129株主要以顺行传播,但不是一个非常严格的顺行示踪病毒,其具有轴突末端吸收的天然特性,可以通过轴突末端摄取感染上游神经元,表现出逆行标记。因此,在使用 HSV-1 H129 解剖输出神经网络时,需要控制好参数,尽量避免逆行示踪。
另一种被广泛使用的顺行跨单突触的工具病毒是AAV1,其在高滴度下表现出顺行跨突触的特性。由于AAV1跨突触效率相对较低,因此,一般需要配合Cre或Flp等重组酶系统进行放大,来增强下游报告基因的强表达。此外,由于AAV的免疫原性极低,可以携带类似光遗传等功能元件,从而能够更清晰地追踪和操纵直接输入定义的神经元。

逆行跨突触示踪(单级)
PRV和RV被用作逆行跨突触示踪病毒,然而这两种病毒对细胞和动物具有高毒性和致死性,适合于短期逆向追踪。
AAV携带改良的麦芽凝集素(WGA)进行跨突触示踪也常用于神经环路研究中,植物凝集素通过神经元膜上特异性受体介导而被胞饮入神经元内, WGA正是其中一种。因此,科学家们构建了基于AAV-WGA-Cre的跨突触标记体系。值得注意的是,由于WGA的胞饮、胞吐并不定向,因此该体系的跨突触方向性通常取决于另一支Cre依赖的AAV病毒注射位置。此外,由于WGA-Cre的表达可以受启动子调控,这套系统亦适用于研究突触后特定神经元的投射标记。
绘制神经环路是理解脑功能原理和神经系统疾病发病机制的前提。神经环路示踪工具病毒为理解大脑的结构和功能提供了强大的工具。随着技术的不断进步,这些工具将更加精细和安全,加速推动神经科学研究的深入发展。
参考文献
[1] PMID: 35578093
[2] PMID: 31507369
[3] PMID: 31004271
[4] PMID: 33110222
[5] PMID: 32755550