14 年
手机商铺
公司新闻/正文
533 人阅读发布时间:2024-08-01 14:39
中山大学附属第三医院胡昔权教授团队在Advanced Science(IF14.3)上发表了题为Blood Brain Barrier-Crossing Delivery of Felodipine Nanodrug Ameliorates Anxiety-Like Behavior and Cognitive Impairment in Alzheimer’s Disease 的文章。AD是最常见的神经退行性疾病,过多的细胞内钙(Ca2+)积累可激活NOD样受体家族、NLRP3,将ER UPR转向促凋亡信号,并促进A𝜷的播散。该研究开发了一种脂质体纳米药物(Felodipine@LND),可通过低强度脉冲超声(LIPUS)辐照辅助穿越血脑屏障(BBB)给药来进行治疗。LIPUS 辅助递送Felodipine@LND有效地将Felodipine@LND输送到患病大脑,从而产生了一系列抗老年痴呆症的积极效果,有望成为一种治疗AD的范例。

研究思路

研究结果
1、LIPUS 辅助递送Felodipine@LND可减轻 AD 的焦虑样行为和认知障碍
旷场实验(open field test,OFT)评估了LIPUS辅助递送Felodipine@LND后对焦虑行为的缓解作用(图1A,B)。接受 PBS 治疗的 5xFAD 小鼠更喜欢靠近墙壁,并在外围停留更多时间,表明它们对焦虑/威胁明显敏感;相反,接受 LIPUS+Felodipine@LND治疗的 5xFAD 小鼠在中心区域花费的时间最多,表明它们的焦虑情绪得到了显著缓解。在新物体识别测试(ORT)中,小鼠会倾向于花更多的时间探索新物体,从而提供它们对熟悉物体有记忆的信息。5xFAD小鼠的辨别指数明显较低,表明它们的记忆较差;然而Felodipine@LND治疗显著提高了5xFAD小鼠的辨别指数(图1C)。水迷宫测试中,与对照组5xFAD小鼠相比,Felodipine@LND治疗小鼠到达平台的潜伏期缩短(图1G)。在探测试验中,与对照组 5xFAD 小鼠相比,Felodipine@LND治疗组小鼠在目标区域花费的时间明显增加(图1G)。总之,这些结果表明,LIPUS 辅助递送Felodipine@LND减轻了AD模型小鼠的焦虑样行为以及空间记忆和表观记忆损伤。

图1 LIPUS+Felodipine@LND治疗可改善焦虑行为和认知障碍
2、LIPUS 辅助递送Felodipine@LND诱导信号转换为Perk-Nrf2并降低内质网应激
对对照组和LIPUS+Felodipine@LND组小鼠进行转录组分析,LIPUS+Felodipine@LND组中上调基因主要参与regulation of the execution phase of apoptosis、receptors localized to synapse 和positive regulation of endoplasmic reticulum (ER) unfolded protein response (UPR)等生物学过程(图2A)。与对照组相比,LIPUS+Felodipine@LND组小鼠大脑皮质和海马中Perk进一步显著提升,IRE1表达有所增加,而ATF6没有明显变化(图2B-D)。虽然LIPUS+Felodipine@LND激活了Perk信号传导,但并未影响IRE1和ATF6信号传导。
继续分析了对Perk下游信号转导的影响;与对照 5xFAD 组相比,LIPUS+Felodipine@LND组小鼠皮层和海马中 p-eIF2𝛼 的表达显著降低降低,而p-Nrf2 水平进一步升高(图2E-F);而LIPUS+Felodipine@LND组小鼠的皮层和海马中ATF4 和CHOP的表达显著降低(图2G-H)。TEM 结果显示对照组 5xFAD 小鼠小胶质细胞中 ER 体积扩大,而LIPUS+Felodipine@LND处理改善了 ER 结构的扩张变化(图 2I)。这些结果表明,LIPUS+Felodipine@LND处理促进了Felodipine向大脑的递送,使ER URP中的细胞信号传导从Perk-eIF2𝛼轴转向Perk-Nrf2轴,从而缓解了小鼠的焦虑样行为,并提高了其认知能力(图2J)。

图2 LIPUS+Felodipine@LND使ER URP的信号传导从Perk-eIF2𝛼转向Perk-Nrf2
3、LIPUS 辅助递送Felodipine@LND诱导信号转换为Perk-Nrf2并降低内质网应激
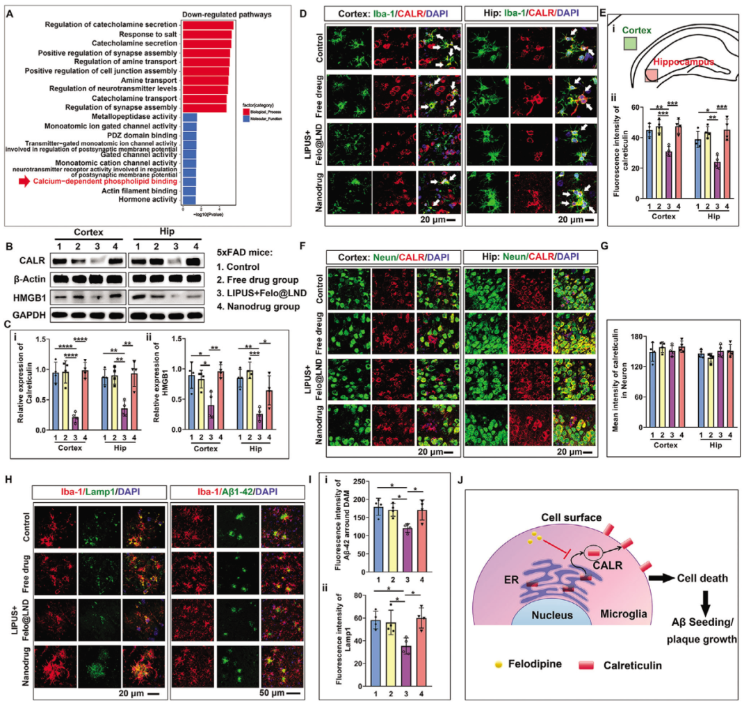
GO富集分析还显示,LIPUS+Felodipine@LND的下调基因参与calcium-dependent phospholipid binding这一生物学过程(图3A)。钙调蛋白(CALR)与磷脂结合,是免疫细胞的内源性激活剂,参与UPR、细胞凋亡和免疫反应。WB 和免疫荧光结果显示, LIPUS+Felodipine@LND组皮质和海马中 CALR 的相对表达量均显著下降,且荧光强度显著降低;HMGB1 水平也有所下降(图 3B-G)。这结果表明,LIPUS+Felodipine@LND能更有效地抑制CALR的表面转位,并通过减少Perk-eIF2𝛼信号传导来减少小胶质细胞的死亡。
此外,与 5xFAD 对照组相比,LIPUS+Felodipine@LND组的小胶质细胞 Lamp1 阳性囊泡减少,表明其减少了溶酶体的积累;LIPUS+Felodipine@LND组中小胶质细胞周围的 A𝛽 荧光强度也有所下降(图 3H-I),表明其抑制了 A𝛽 斑块的生长。总之,这些结果表明,LIPUS+Felodipine@LND可减少溶酶体的积聚,从而减少5xFAD小鼠脑内A𝛽 斑块的生长(图3J)。

图3 LIPUS+Felodipine@LND可防止ER钙网表面蛋白转运
4、LIPUS 辅助递送Felodipine@LND抑制了NLRP3炎症体
LIPUS+Felodipine@LND处理降低了大脑皮层小胶质细胞中 NLRP3 的强度(图 4A-B),且能有效抑制NLRP3、phosphorylated NF𝜅B、cleaved caspase-1, ASC、IL-1𝛽 的表达(图 4C-J)。

图4 LIPUS+Felodipine@LND抑制了NLRP3炎症体
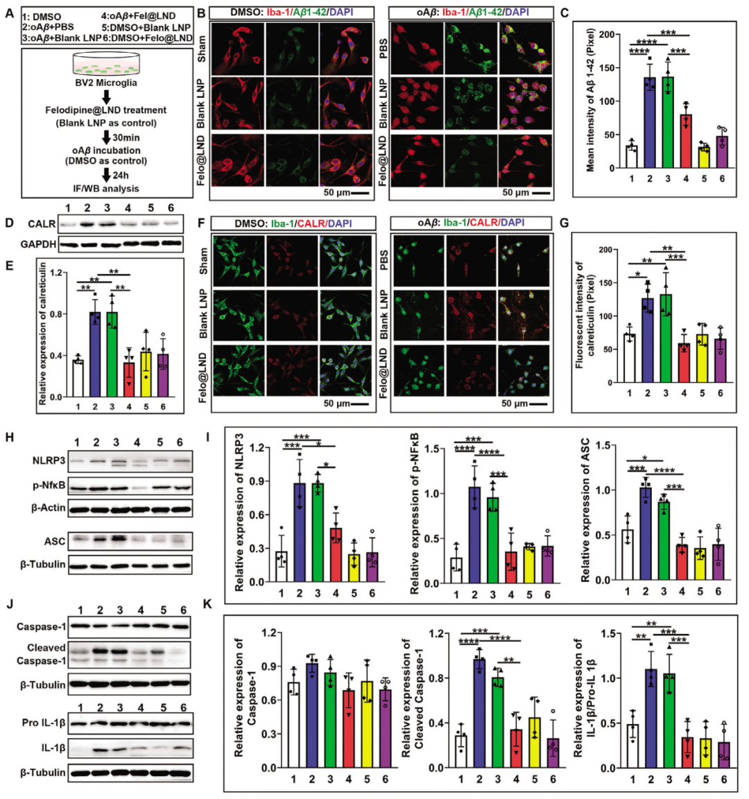
5、LIPUS 辅助递送Felodipine@LND可减少体外A𝜷沉积并抑制NLRP3激活
将BV2小胶质细胞与oA𝛽共孵育,评估Felodipine@LND的影响(图5A)。经Felodipine@LND处理后,A𝛽 沉积明显减少,CALR 水平显著下降(图 5B-G)。Felodipine@LND处理还降低了oA𝛽诱导的 NLRP3、p-Nf𝜅B 和 ASC 水平(图5H-K),表明Felodipine@LND对NLRP3炎性体活化的减弱作用。

图5 LIPUS+Felodipine@LND可减少体外A𝜷沉积并抑制NLRP3激活
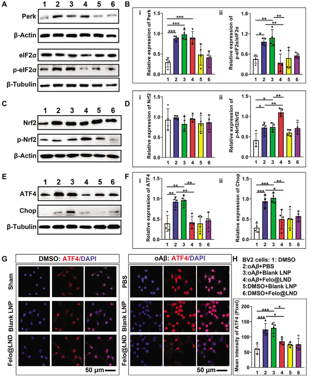
6、Felodipine@LND诱导ER UPR的信号轴转换为Perk-Nrf2
在体外研究了oA𝛽诱导的ER UPR信号传导。Felodipine@LND对eIF2𝛼的磷酸化没有明显影响,但可显著上调Nrf2的磷酸化(图6A-D);此外,会降低 ATF4 和 CHOP 的表达水平(图 6G,H)。这些结果表明,oA𝛽共孵育增强了小胶质细胞中ER UPR的perk-eIF2𝛼信号转导,从而诱导了CALR的表面转位并激活了NLRP3炎性体。Felodipine@LND抑制了钙网蛋白的移位,并将Perk-eIF2𝛼 转导为Perk-Nrf2信号,从而减轻了小胶质细胞的炎症反应并减少了A𝛽沉积。

图6 LIPUS+Felodipine@LND诱导ER UPR的信号轴转换为Perk-Nrf2
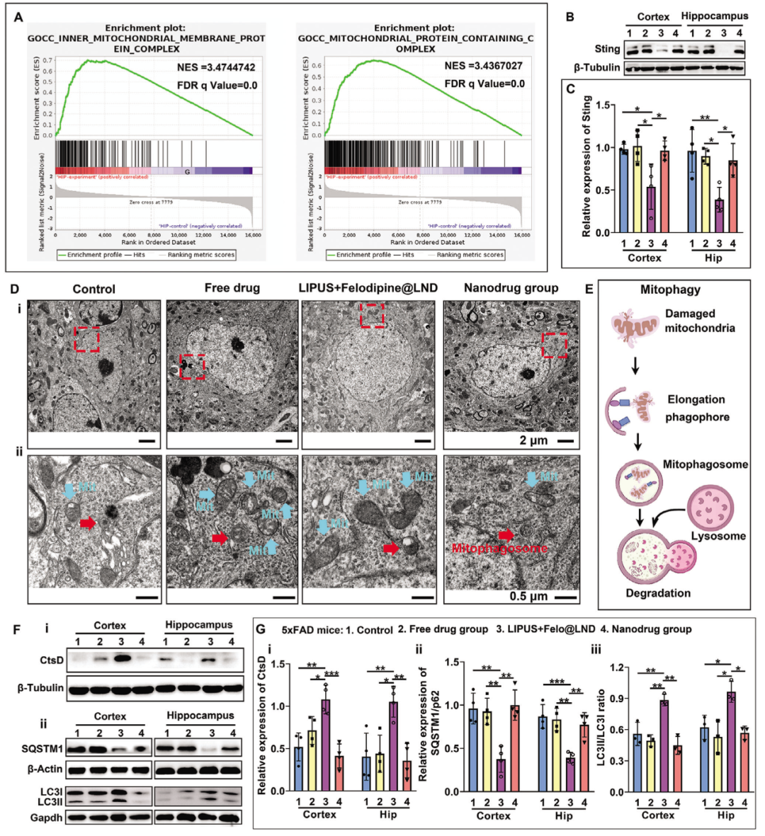
7、LIPUS 辅助递送Felodipine@LND增强了线粒体自噬及防止了线粒体损伤
值得注意的是,GSEA分析显示,LIPUS+Felodipine@LND处理引起了inner mitochondrial membrane protein complex 和mitochondrial protein containing complex的上调表达(图7A)。事实上,位于线粒体内膜和外膜的蛋白质与 ER Ca2+ 信号交叉传递,调节线粒体 Ca2+ 的平衡。线粒体 Ca2+ 过载会导致 mtDNA 的胞浆释放,激活 cGAS-Sting 信号,从而推动衰老相关的炎症并导致细胞凋亡。
LIPUS+Felodipine@LND处理后,小鼠的大脑皮层和海马中的 Sting 水平均显著下降(图 7B,C);且只有在 IPUS+Felodipine@LND组小鼠中才能检测到正在水解的自溶体(图 7D)。CtsD 是降解自噬货物所需的主要溶酶体蛋白酶之一。LIPUS+Felodipine@LND组的 CtsD 表达明显增加,SQSTM1/P62细胞蛋白浓度显著降低,LC3-II:LC3-I 比率更高(图 7F-G)。这些结果表明,LIPUS+Felodipine@LND可通过增强溶酶体酶活性和加速自噬来防止线粒体损伤。

图7 LIPUS+Felodipine@LND增强了线粒体自噬及防止了线粒体损伤
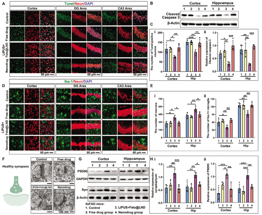
8、LIPUS 辅助递送Felodipine@LND可减少神经元凋亡并促进突触可塑性
接着评估了 LIPUS+Felodipine@LND 对神经元的影响。LIPUS+Felodipine@LND处理后大脑皮层和海马(如DG 或 CA3)的 Tunel 阳性神经元显著减少,且降低了促凋亡的 caspase 3的表达(图 8A-C)。同时,LIPUS+Felodipine@LND组的神经元数量增加,而皮层和海马的小胶质细胞数量减少,且有明显更多的突触小泡(图 8D-F)。此外,Felodipine@LND组的Syn和SD95表达水平明显增加(图 8G、H)。总之,这些结果表明,LIPUS+Felodipine@LND可防止神经元凋亡、促进突触可塑性并降低小胶质细胞活化。

图8 LIPUS+Felodipine@LND可减少神经元凋亡并促进突触可塑性
小结
该研究开发了一种脂质体纳米药物(Felodipine@LND),可通过低强度脉冲超声(LIPUS)辐照辅助穿越血脑屏障(BBB)给药来治疗AD。Felodipine@LND处理明显地将ER UPR转向抗氧化信号转导,阻止了ER钙网蛋白(CALR)在小胶质细胞表面的转位,抑制了NLRP3的激活和A𝜷的播散。此外,它还可增加神经元的线粒体自噬,抑制神经元凋亡,因此,5xFAD小鼠的焦虑样行为和认知障碍明显改善。LIPUS 辅助Felodipine@LND跨BBB递送有望成为一种治疗AD的范式。
和元生物有幸为研究者提供转录组测序(RNA seq),以实际行动助力基础科学研究!
