慢性胰腺炎(CP)是一种由遗传和环境因素引起的终身进行性纤维炎性疾病,其特征是腹痛,急性胰腺炎(AP)反复发作,胰腺功能随着时间的推移而恶化。CP表现为胰腺损伤、纤维化及胰腺内外分泌功能不全,部分患者最终会发展为胰腺癌,严重危害人民生活质量及身体健康。全球范围内,CP的发病率及患病率逐年上升,我国现有确诊CP患者逾100万例,社会经济负担大。然而目前还没有根治CP的方法,迫切需要有效的治疗和疾病预防策略。
丝氨酸蛋白酶抑制剂Kazal1型(SPINK1)编码胰腺分泌性胰蛋白酶抑制剂(PSTI),是与胰腺炎相关的主要基因之一。SPINK1/PSTI在胰腺腺泡细胞中合成,被认为是通过抑制过早激活的胰蛋白酶来抵抗胰腺炎的第一道防线。SPINK1基因的功能缺失突变破坏了胰蛋白酶激活和抑制之间的平衡,导致胰腺炎的发生和发展。SPINK1基因过表达能够持续抑制活性胰蛋白酶,为治疗CP提供了一种新的方法。
2024年3月29日,海军军医大学廖专及邹文斌共同通讯在消化领域TOP期刊Gut(IF=25)发表题为“Pancreas-directed AAV8-hSPINK1 gene therapy safely and effectively protects against pancreatitis in mice”的研究论文,该研究表明胰腺导向的AAV8-hSPINK1基因治疗安全有效地改善小鼠胰腺炎。
结果
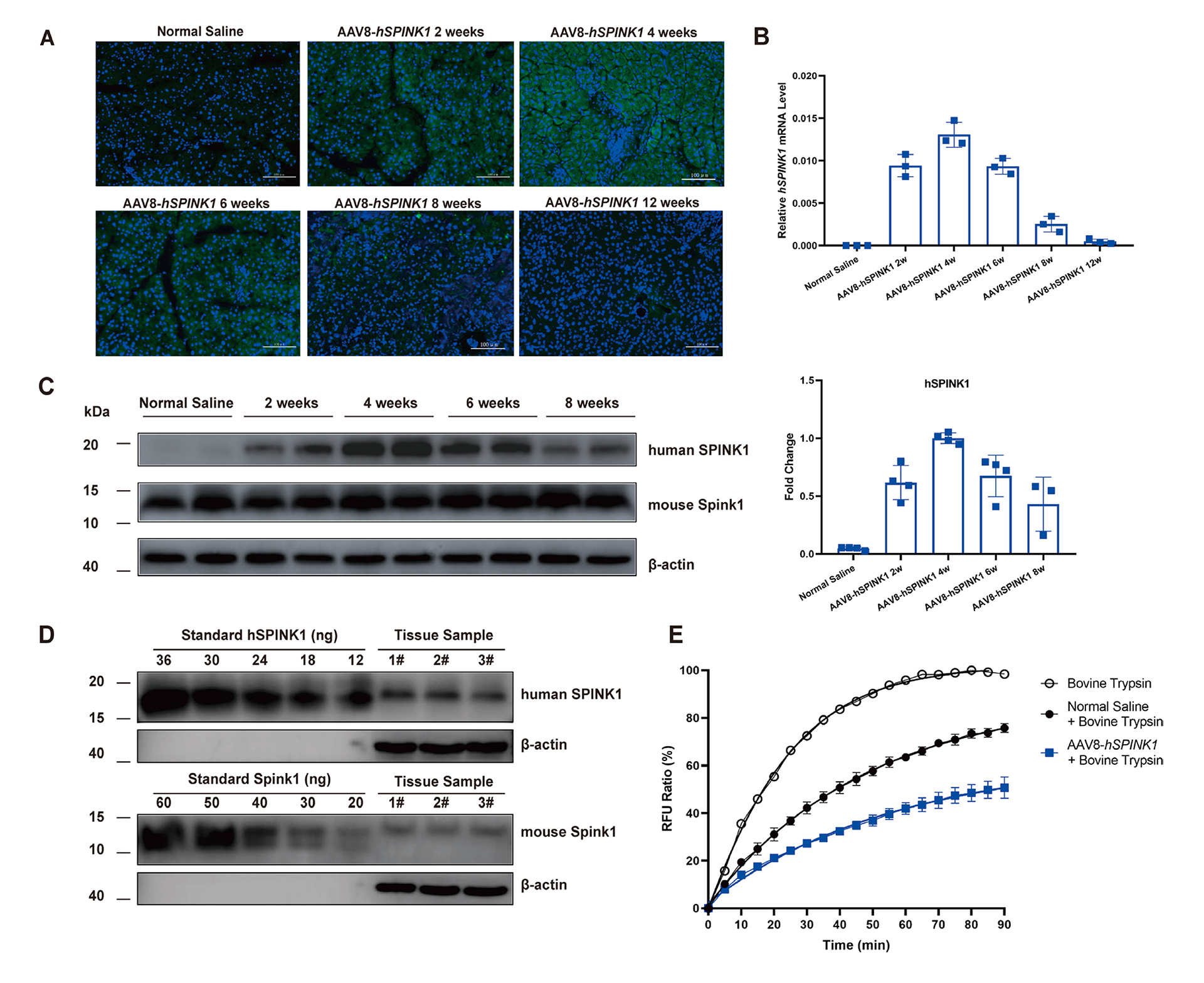
1. rAAV8-hSPINK1在小鼠体内具有高转导效率和强表达能力
本研究选用衣壳优化(酪氨酸(Y)残基定点诱导突变为苯丙氨酸(F))的AAV8载体,作为正常人SPINK1基因的递送载体(AAV8-hSPINK1),该载体可减少细胞内泛素-蛋白酶体降解,提升对胰腺组织的感染效率。该研究发现,AAV8-hSPINK1在小鼠胰腺中最佳感染总量为2E+11vg/只。该载体在注射体内后第四周hSPINK1表达量达峰,且保持显著水平至少持续8周。
图1 AAV8-hSPINK1载体介导hSPINK1在小鼠体内长期高效表达
2. rAAV8-hSPINK1在减轻雨蛙素诱导的AP程度促进胰腺恢复
雨蛙素是一种胆囊收缩素的类似物,促进胰蛋白酶的激活,被广泛用于诱导啮齿类动物的实验性胰腺炎。为模拟CP急性发作,研究者构建雨蛙素诱导急性胰腺炎(AP)模型;与对照组相比,AAV8-hSPINK1组在注射后8周内,胰/重比、血淀粉酶、胰酶活性、自噬凋亡指标均显著较低,仅对高于250μg/kg雨蛙素敏感,且加速胰腺组织急性期恢复。
图2 AAV8-hSPINK1载体减轻雨蛙素诱导模型的急性胰腺炎程度
3. rAAV8-hSPINK1可改善雨蛙素诱导的CP模型
为了评估AAV8-hSPINK1在预防CP进展中的有效性,研究者通过雨蛙素反复注射构建CP模型,发现AAV8-hSPINK1组形态学改变不显著,纤维化水平及腺泡-导管化生指标较对照组显著下调,且终止雨蛙素刺激后胰腺组织损伤修复更快。
图3 AAV8-hSPINK1载体减轻雨蛙素诱导模型的慢性胰腺炎程度
4. rAAV8-hSPINK1可减轻胰管结扎模型的炎症和纤维化
为模拟临床上胰管梗阻性胰腺炎,研究者构建胰胆管结扎急性胰腺炎模型;在对照组中胰腺组织大体表现为明显水肿、出血,病理学可见腺泡细胞大量坏死、大量炎细胞浸润,而AAV8-hSPINK1组胰/重比、胰腺大体与病理指标均显著改善。随后研究者于小鼠胰腺胃叶进行结扎,模拟临床胰管结石梗阻,于术后第四周取样观察,发现生理盐水注射组结扎远端胰腺明显萎缩,腺泡细胞大量丢失,胰腺脂肪沉积,而AAV8-hSPINK1组胰腺病理表现均较轻。
图4 AAV8-hSPINK1治疗减轻胰管结扎诱导的纤维化
5. rAAV8-hSPINK1改善Spink1突变小鼠胰腺病理改变和胰腺炎易感性
研究者团队前期通过CRISPR/Cas基因编辑技术成功构建模拟人突变位点的Spink1 c.194+2T>C小鼠,纯合小鼠(Spink1-/-)出生后致死,杂合小鼠(Spink1+/-)在出生后第14周部分自发胰腺损伤(33.3%)及纤维化(16.7%);在Spink1+/-小鼠出生后第10周给予AAV8-hSPINK1,第14周观察未见胰腺自发损伤及纤维化(0.0%,n=12),显著改善Spink1+/-病理表型,增加对雨蛙素的敏感性。
图5 AAV8-hSPINK1载体阻止Spink1+/-小鼠自发胰腺损伤及增加其对雨蛙素的敏感性
结论
本研究首次证明AAV8-hSPINK1介导的基因治疗胰腺炎具有较高的转导效率和安全性。使用衣壳优化的AAV8载体携带hSPINK1特异性安全靶向胰腺,对心、肺、脾、肝、肾的器官趋向性低,转导效率高(最佳表达剂量为2E+11vg/只)。hSPINK1的表达和疗效在注射后4周达到峰值,并保持显著水平至少8周。在所有三种小鼠模型中,发病前单剂量AAV8-hSPINK1显著减轻了胰腺炎的严重程度,减缓了纤维化的进展,降低了胰腺细胞凋亡和自噬水平,加速了胰腺炎的恢复过程。一次性注射AAV8-hSPINK1安全靶向胰腺,转导效率高,可有效改善小鼠胰腺炎表型。该方法在预防和治疗CP方面具有广阔的前景。
图6 AAV8-hSPINK1介导的三种小鼠胰腺炎基因治疗综述
该研究在上海长海医院/上海市胰腺疾病研究所/免疫与炎症全国重点实验室单位完成,项目得到国家自然科学基金委、上海市教委科技创新计划、上海市卫生健康委员会重中之重研究中心等项目资助。
原文链接:https://gut.bmj.com/content/early/2024/03/29/gutjnl-2023-330788
和元生物有幸为研究人员提供实验中的衣壳优化的rAAV8载体构建服务,用实际行动助力基础科学研究到临床转化!
