14 年
手机商铺
公司新闻/正文
623 人阅读发布时间:2026-04-09 10:22
神经系统和癌症可相互影响,神经系统可以调控肿瘤的发展和转移,癌症可能引起神经系统重塑和功能障碍,两者之间存在局部和全身性的交互调节。多项临床观察和流行病学研究表明,社交互动 (Social interaction, SI) 可能减缓癌症进展并改善患者预后,但潜在的神经机制尚不清楚。
2025年8月1日,陆军军医大学吴广延/熊鹰/戴礼猛/张毅教授团队在神经科学期刊 Neuron(IF=15)上发表了题为“Social interaction in mice suppresses breast cancer progression via a corticoamygdala neural circuit”的研究成果。该研究基于乳腺癌小鼠模型发现,前扣带回皮层(anterior cingulate cortex, ACC)参与社交互动 (social interaction, SI)对乳腺癌进展及焦虑行为的调控,SI可通过操控ACCGlu→BLAGlu环路调节肿瘤内交感神经活动,影响乳腺癌引发的焦虑行为,进而影响肿瘤免疫微环境以及肿瘤进展,激活该环路可以抑制肿瘤进展,缓解焦虑行为,增强抗肿瘤免疫。
此前,吴广延/张毅教授团队发表于Journal of Clinical Investigation杂志的论文率先提出脑-肿瘤神经环路并阐明其在乳腺癌进展中的重要作用,揭示了肿瘤诱发的焦虑通过激活CeMCRH→LPGiCA→交感神经神经环路进而兴奋瘤内交感神经并促进乳腺癌发展,操控CeMCRH→LPGi环路可影响乳腺癌进展及其引发的焦虑行为。【JCI | 肿瘤治疗再现曙光!陆军军医大学吴广延/张毅团队揭示中枢神经系统与肿瘤间的神经环路在乳腺癌进展的作用】该研究在之前的基础上继续深入探讨,发现SI可通过动态调节ACCGlu→BLAGlu →CeLGABA→CeMCRH环路影响瘤内“交感神经-免疫-肿瘤”肿瘤微环境进而抑制乳腺癌进展,该研究揭示了社会行为通过中枢神经系统与肿瘤间的直接神经环路在乳腺癌进展及其引发的焦虑行为中的作用,为乳腺癌的治疗策略提供了新见解与可能的多元化策略。

SI可缓解焦虑并抑制乳腺癌进展
首先,为探究社交互动 (social interaction, SI) 与癌症进展的机制关系,研究团队将4T1(一种乳癌细胞系)细胞皮下注射小鼠乳腺,建立原位乳腺癌小鼠模型,并接受SI行为学范式(图1A)。通过明暗箱测试(light-dark box test, LDT)、旷场实验(the open field test, OFT)和高架十字迷宫(the elevated plus maze test, EPM)行为学范式发现, SI(无论持续 1、2 或 24 小时)可显著减少乳腺癌小鼠的焦虑样行为(图1B-K)。
该团队先前的研究表明,肿瘤内交感神经活动与焦虑水平及乳腺癌发展进程呈正相关,因此,研究团队借助ELISA检查NE浓度发现,SI能降低NE水平,抑制肿瘤内交感神经活动(图1L),且可显著抑制 4T1 原位肿瘤生长,降低肿瘤重量和生物发光强度(图1M-Q)。提示了,SI通过抑制肿瘤内交感神经活动来减缓乳腺癌的进展,并减轻癌症引起的焦虑。

图1 SI可缓解焦虑并抑制乳腺癌进展
SI-tagged ACCGlu神经元参与SI对癌症进程和焦虑行为的调控
接下来,作者探究了SI参与乳腺癌进展的神经机制。前扣带回皮层(anterior cingulate cortex, ACC)参与情感功能和社会行为,作者借助细胞外多通道记录和钙成像记录发现,接受社交互动小鼠ACC神经元放电频率增加,c-fos染色发现,ACC谷氨酸能神经元(ACCGlu)在社交互动中被激活。进一步,作者将rAAV2/9-CaMKIIα-GCaMP6s注入乳腺癌荷瘤鼠ACC,结果表明SI期间荷瘤鼠ACCGlu神经元活性显著增加(图2)。

图2 社交互动可激活荷瘤鼠ACCGlu神经元
考虑到只有一部分ACCGlu神经元在社交互动中被激活,因此,研究者借助c-Fos Tet-off系统标记社交互动相关的ACCGlu神经元(SI-tagged ACCGlu):将rAAV2/9-CaMKIIα-Cre、rAAV2/9-c-Fos-DIO-tTA和rAAV2/9-TRE-tight-EGFP混合注射ACC中,并给予强力霉素(Dox)以阻止EGFP的表达,2周后注射4T1构建乳腺癌小鼠模型并接受SI行为学范式,随后给予无Dox饮食3天,标记SI-tagged ACCGlu神经元。
基于此策略,研究团队借助钙成像技术(jGCaMP7s)发现SI-tagged ACCGlu活动在社交互动过程中显著增加。随后,借助DREADD技术选择性抑制SI-tagged ACCGlu活动,将rAAV2/9-CaMKIIα-Cre、rAAV2/9-c-Fos-DIO-tTA和rAAV2/9-TRE-tight-hM4Di-mCherry注射ACC中(图3A-C)。发现,抑制SI-tagged ACCGlu活动可显著抑制SI诱导的抗焦虑和抗肿瘤作用(图3D-S)。

图3 抑制SI-tagged ACCGlu神经元可抑制SI的抗焦虑和抗肿瘤作用
同时,DREADD技术选择性激活SI-tagged ACCGlu活动,发现激活其活动足以模拟SI的抗焦虑和抗肿瘤作用(图4)。这些结果提示了,SI-tagged ACCGlu神经元在社交互动参与癌症进程和焦虑表型中的重要作用:抑制这些神经元可逆转SI的抗焦虑和抗肿瘤作用;激活这些神经元可模拟SI的抗焦虑和抗肿瘤作用。

图4 激活SI-tagged ACCGlu神经元可模拟SI的抗焦虑和抗肿瘤作用
SI-tagged ACCGlu →BLA参与SI对癌症进程和焦虑行为的调控
进一步,作者研究其环路机制,借助病毒示踪技术发现ACCGlu →BLA的投射,且在荷瘤鼠社交互动期间ACCGlu →BLA环路活动显著增加。随后,为验证SI-tagged ACCGlu →BLA环路是否参与SI的抗焦虑和抗肿瘤作用,研究团队借助c-Fos Tet- off系统和DREADD技术选择性调控SI-tagged ACCGlu →BLA环路:将rAAV2/retro-CaMKIIα-Cre注射BLA;rAAV2/9-c-Fos-DIO-tTA、rAAV2/9-TRE-tight-hM4Di/hM3Dq-mCherry混合注射ACC。行为学和生物学实验结果显示,社交互动相关的ACCGlu 神经元到BLA的投射通路(SI-tagged ACCGlu →BLA)参与SI对癌症进程和焦虑行为的调控:抑制SI-tagged ACCGlu →BLA环路可抑制SI的抗焦虑和抗肿瘤作用;激活该环路可模拟SI的抗焦虑和抗肿瘤作用(图5-6)。

图5 抑制SI-tagged ACCGlu →BLA环路可抑制SI的抗焦虑和抗肿瘤作用

图6 激活SI-tagged ACCGlu →BLA环路可模拟SI的抗焦虑和抗肿瘤作用
SI增强抗肿瘤免疫
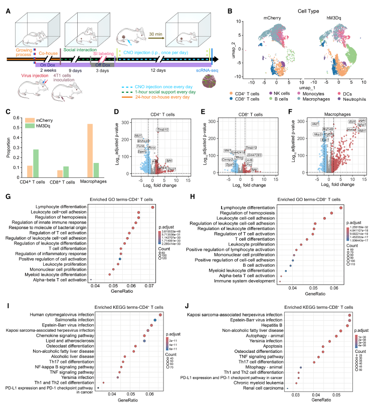
最后,为了探索SI诱导的肿瘤内的分子机制,研究团队进行转录组(RNA-seq)分析。发现hM3Dq与mCherry肿瘤中有763个DEGs,这些DEGs主要参与免疫相关途径,包括炎症反应调节、Th1/Th2细胞分化和Th17细胞分化。单细胞RNA-seq显示SI重塑了肿瘤的免疫微环境,其特征是CD4和CD8 T细胞比例增加,巨噬细胞比例减少。功能富集分析揭示T细胞参与“淋巴细胞分化”和“T细胞活化”(GO),参与Th1/Th2细胞分化、Th17细胞分化,以及“PD-L1/PD-1免疫检查点相关的功能调控(KEGG)。总之,SI通过激活ACCGlu →BLA环路,重塑肿瘤免疫微环境,增加 CD4 + 和 CD8+ T 细胞群,改变巨噬细胞亚群分布,促进 T 细胞的分化和激活,调节免疫检查点相互作用,增强抗肿瘤免疫作用。

图7 单细胞RNA-seq显示SI重塑了肿瘤的免疫微环境
为了验证单细胞转录组的发现,作者采用流式细胞术分析SI诱导的肿瘤微环境的免疫改变。众所周知,MDSCs抑制肿瘤微环境中的免疫反应,从而促进肿瘤的发展。SI可增加肿瘤中浸润的 CD4+ 和 CD8+ T 细胞比例,减少MDSCs、Tregs、CD4+PD-1+ T 细胞和 CD8+PD-1+ T 细胞比例,增加 CD4+IFN-γ+ T 细胞和 CD8+IFN-γ+ T 细胞比例,以及 M1 型巨噬细胞比例和 M1/M2 巨噬细胞比值,提示SI在肿瘤微环境中具有免疫抑制、促进抗肿瘤免疫的作用。

图8 SI在肿瘤微环境中具有免疫抑制、促进抗肿瘤免疫的作用
文中,作者基于不同的乳腺癌小鼠模型,借助c-Fos Tet-off技术配合环路示踪技术、光遗传学、药物遗传学、分子生物学等多种技术手段,找到社交互动相关的ACCGlu神经元(SI-tagged ACCGlu)集群,及其下游ACCGlu →BLA环路,并发现SI通过激活SI-tagged ACCGlu→BLA环路调控乳腺癌进展及其引发的焦虑行为,并借助单细胞测序及流式细胞术分析发现SI在免疫微环境中具有免疫抑制、促进抗肿瘤免疫的作用。该研究揭示了癌症-神经系统的相互作用对于乳腺癌进展的影响,为乳腺癌的治疗策略提供了新见解和多元化途径。
和元生物有幸为研究者提供实验中使用的以下AAV载体和单细胞转录组测序(scRNA-seq)服务,以实际行动助力基础科学研究!


和元生物提供多组学服务(如全外显子测序、转录组、Astral蛋白组、非靶向代谢组、非靶向脂质组、靶向代谢组、16s/ITS/18s扩增子测序、宏基因组、Cut&Tag、MeRIP (m6A)-seq、全基因组甲基化测序、简化甲基化测序等)和单细胞及空间转录组服务(如10x单细胞转录组、10x单细胞转录组及TCR/BCR、墨卓单细胞转录组、DNBelab C-TaiM4单细胞转录组、10x CytAssist空间转录组、10x HD空间转录组、Stereo-seq 空间转录组等),致力于为广大生命科学家、医学工作者提供基于多组学的科研及临床应用解决方案。

