14 年
手机商铺
公司新闻/正文
507 人阅读发布时间:2025-09-05 14:31

肝脏是最具再生能力的实体器官,在维持哺乳动物生理稳态方面发挥着多种重要功能。肝脏由重复的结构和功能单位组成,称为肝小叶。根据功能梯度,肝小叶大致分为两个主要的互补区域:门静脉周围区(PP)和中心周围区(PC);肝脏损伤最常发生在PP区或PC区。研究团队利用谱系示踪、单细胞测序、空间转录组、免疫染色鉴定及体内功能评估等多模态技术,解析了CCL4 诱导的急性PC区肝损伤后再生规律。
1、对Cyp2e1-DreER;H11-tdTomato小鼠进行CCl4诱导处理,处理0,2,4,7,14天后分离出RFP+ PC hepatocytes进行单细胞测序;
2、对wild-type小鼠进行CCl4诱导处理,处理0,2,3,4天后的肝脏组织进行空间转录组。
CCl4诱导急性肝损伤动物模型是最常见方法之一。CCl4注射2 天后,CYP2E1+GS+ PC肝细胞完全消失,CYP2E1+GS-PC肝细胞处于坏死区边缘;而E-CAD+CYP2E1- PP 区没有明显变化(图1A)。CCl4注射4 天后,CYP2E1+GS+ PC 肝细胞再次出现;7 天后,组织学损伤几乎消失,功能恢复到接近正常状态(图1A和1B)。该研究开发了一个与PC区相关性肝病密切相关的遗传系统,通过特异性标记Cyp2e1+ PC肝细胞,实现急性PC损伤后损伤区附近残留肝细胞的形态追踪。谱系示踪结果表明:CCl4诱导PC肝细胞的急性丢失主要通过CYP2E1+PC 肝细胞增值进行修复,并辅之以CYP2E1-PC 肝细胞增值。

图1 CYP2E1+ PC 肝细胞的谱系追踪
环保,全称环境保护,是指人类为解决现实的或潜在的环境问题,协调人类与环境的关系,保障经济、社会的持续发展而采取的各种行动的总称。
对Cyp2e1-DreER;H11-tdTomato小鼠进行CCl4诱导处理,处理0,2,4,7,14天后分离RFP+ PC hepatocytes进行单细胞转录组分析。这些细胞分为14个clusters,其中cluster8和cluster14属于CCl4诱导2天和4天后肝细胞。cluster8和cluster14高表达细胞周期及DNA复制的相关基因(H2afz, Lcn2, Tubb5, Mki67, Tmsb4x, Hmgb2, Ube2c, Stmn1, Hist1h2ap)。cluster9和cluster10属于CCl4诱导4天后肝细胞,且高表达抗氧化相关基因(Gsta3,Gsta4,Cbr1,Gstp1,Esd)和糖异生相关基因(Fbp1,Eno1,Gapdh,Akr1a1)。细胞周期分析表明:cluster8细胞主要以S 期和G2M期为主,cluster14细胞主要以G2M期为主(图2A-C)。
CCl4诱导2天和4天后,PC hepatocytes的mTOR信号通路和增值相关信号通路(G2M_checkpoint, E2F_targets, Myc_targets_v1, DNA_repair)表现出显著性富集(图2E)。Torin 1(mTOR通路)和4EGI-1抑制剂处理可显著延迟肝修复,揭示mTOR/4E-BP1 轴有助于中心周围再生(图2F和G)。

图2 RFP+ PC 肝细胞的单细胞分析
对wild-type小鼠CCl4处理0,2,3,4天后的肝脏组织进行空间转录组分析,将其分为4个区:zone 1、zone 2、zone 3和Dzone(图3A和3B)。zone 1区高表达PP相关基因(Pck1, Aldh1b1, Mup20, Cyp2f2);zone 3区高表达PC相关基因 (Gs, Oat, Cyp1a2, Cyp2a5, Cyp2e1);zone 2区高表达PP的其他相关基因(Igfbp2, Hamp, Hamp2)(图3C)。肝细胞基因的时空表达揭示CCl4诱导第2天,肝细胞表现出显著性损伤;第3天,受损肝细胞开始恢复。
对3个时间点的差异基因进行表达趋势分析,模块1中基因在第2天显著下调且随后逐渐上调,这些基因主要参与肝功能代谢相关功能(图3D)。模块2-4中基因在第2天或第3天中显著上调且随后逐渐下调,这些基因主要参与细胞周期及增值(模块2)、肝脏发育(模块3)、细胞运动(模块4)等功能(图3D)。此外,增加乳酸脱氢酶基因Ldha的表达可以有助于PC肝细胞增值。

图3 CCl4 诱导后肝损伤和肝再生的空间表达分析
在Dzone区中,髓系细胞marker基因在第2天显著上调,第4天显著下调(图4A)。诱导处理2天后,Dzone区中单核细胞数量增多,且伴随一小部中性粒细胞、DC、巨噬细胞的免疫浸润;诱导处理3-4天后,巨噬细胞数量显著增加,而中性粒细胞和DC几乎消失(图4B)。HSCs相关基因(Col1a1, Col1a2, Col3a1, Sparc)在Dzone区也显著表达,且与髓系细胞基因表达趋势一致(图4D)。在受损区域通过激活TGF-β1信号传导来介导纤维化反应,并抑制肝细胞增殖。在肝损伤期间,髓系细胞(尤其单核细胞/MoMF)被招募到受损区域并产生 TGF-b1 配体激活 TGF-b1 信号传导,并在肝再生中发挥关键作用。

图4 髓系细胞亚型和纤维化的动态变化
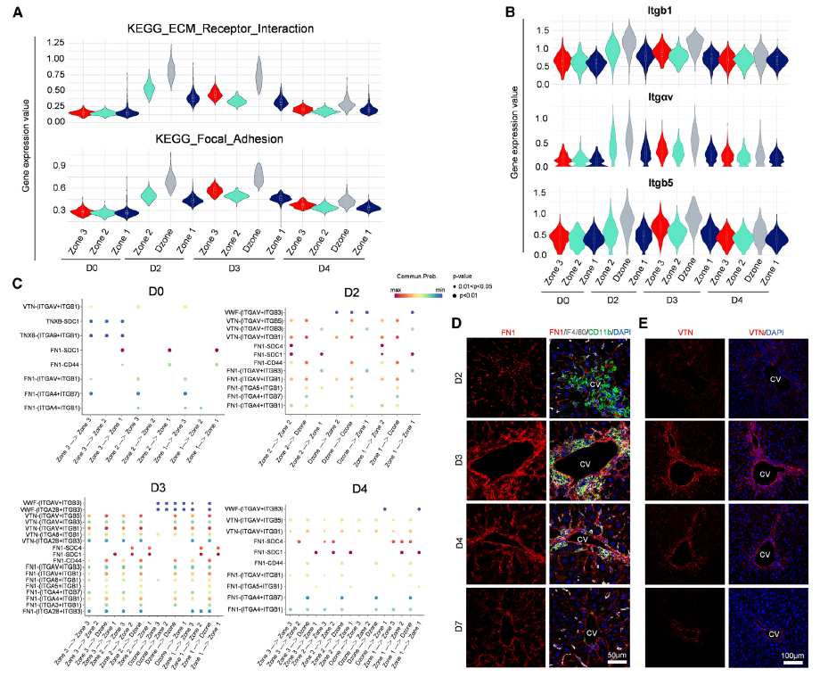
巨噬细胞与细胞外基质(ECM)的粘附对浸润细胞的局部保留至关重要。ST结果表明:ECM和细胞黏连相关信号通路在Dzone区富集(图5A和5B)。RGD肽(Arg-Gly-Asp)通过识别整合素ITGB5对ECM进行粘附,并有助于髓系细胞(尤其单核细胞/MoMF)被招募到受损区域(图5C和5D)。

图5 ECM和细胞黏连相关基因的表达
1)84%的新生PC区肝细胞由损伤区域周围残余的CYP2E1+肝细胞增殖而来,只有16%的肝细胞由先前未受损伤的PP肝细胞贡献。mTOR/4EBP-1信号通路以及LDHA表达上调显著参与了调控PC区肝细胞的再生。
2)在肝再生过程中,髓系来源的免疫细胞动态性被招募到损伤区域,且损伤区域存在肝星状细胞的活化以及TGF-β1信号通路的激活等系列损伤-再生反应。
3)该研究还建立了一种基于小分子肽的减轻PC区肝损伤/促进肝再生的有效策略。
亮点
采用典型的“生物模型-组学分析-定量建模-生物机制”多学科交叉研究模式,系统揭示了不同区域肝细胞和非实质细胞协同再生的时空动态性分子和细胞行为,为深入理解区域性肝损伤及其修复提供了全新的视野。此外,该研究建立的基于RGD肽治疗损伤模型的方法,为临床急性药物性肝损伤提供了新的策略。
Wang S, Wang X, Shan Y, Tan Z, Su Y, Cao Y, Wang S, Dong J, Gu J, Wang Y. Region-specific cellular and molecular basis of liver regeneration after acute pericentral injury. Cell Stem Cell. 2024 Mar 7;31(3):341-358.e7. doi: 10.1016/j.stem.2024.01.013. PMID: 38402618.
