14 年
手机商铺
公司新闻/正文
436 人阅读发布时间:2025-05-21 15:37
2025年5月10日,Nature communications发表了题为“Let-7 restrains an epigenetic circuit in AT2 cells to prevent fibrogenic intermediates in pulmonary fibrosis”的研究论文。研究揭示了let-7 miRNA家族维持肺泡稳态的关键分子机制及其在肺纤维化中的保护作用。通过构建AT2细胞特异性let-7afd敲除小鼠模型,发现let-7通过抑制BACH1/EZH2/MYC基因网络,阻遏肺泡上皮细胞向促纤维化中间态的异常转化。研究证实let-7缺失导致KRT8 transitional cell异常累积,并通过激活PI3K/AKT/mTOR通路和EMT进程驱动纤维化。该工作不仅阐明肺泡再生受阻的表观遗传调控机制,通过IPF单细胞测序数据验证了该通路的临床相关性,为开发靶向miRNA的表观遗传疗法提供了理论依据。建立了miRNA-表观遗传网络-细胞可塑性的多维调控模型,对理解器官纤维化发病机制具有重要启示。
研究结果
1.AT2 细胞中let-7d ( let-7afd )缺失会导致急性自发性肺损伤
为了解let-7在 AT2 细胞中的功能,构建了let-7afd条件性敲除小鼠。AT2细胞中let-7afd缺失导致动脉血氧饱和度(SpO2)降低(图 1a)。大约28%的let-7afd AT2小鼠出现了肺出血表型(图 1b、c )。let -7afd AT2小鼠的肺泡腔内有弥漫性出血,并有免疫细胞浸润(图 1c)。他莫昔芬 (iTAM) 处理6 天后,对Sftpc-tdT+ AT2s进行转录组测序,发现细胞周期基因(如Mki67 )、pAT2(如Hif1a)和 ADI/ADI-7(如 Cldn4、Ctgf)被诱导(图 1d-f)。iTAM处理14天后,let-7afd AT2小鼠肺中循环 AT2细胞增加(图 1g、h)。
对在AT2 维持培养基 (AMM)中生长的let-7afd AT2和对照 AT2 细胞衍生的类器官进行了菌落形成效率 (CFE) 测量和转录组测序(图 1i )。let -7afd AT2细胞中的 CFE 和球体直径显著增加(图 1I、j、k)。GSEA 和GO富集分析显示let-7afd AT2类器官和Sftpc -tdT + AT2细胞在诱导细胞周期基因表达方面具有惊人的相似性(图 1l)。总之,这些数据表明let-7afd缺失会触发受损肺中 AT2 PSC 的不受控制的增殖扩增和 ADI 细胞的形成。

图1 AT2 细胞中let-7afd缺失会导致急性自发性肺损伤
2. AT2细胞中let-7 的靶标基因分析
为鉴定let-7靶点,通过AGO2 eCLIP富集let-7靶点 (图2a,b)。同时结合转录组数据进行一步缩小靶标基因范围,共筛选到394个靶基因(图 2f、g)。对let-7靶标基因进行功能富集分析,发现排名靠前的通路为癌症中的miRNA,ECM-受体相互作用和P53信号传导等(图 2h)。转录组和 ChIP-Seq分析显示,在 let-7afd 缺失后上调的基因中,MYC、E2F1、E2F6 和 BACH1 靶基因显著富集(图2i )。在let-7afd缺失后,EZH2 靶基因在下调的基因中过表达(图 2i)。网络分析显示 EZH2 与中心靶点之间存在很强的连接性,暗示AT2 细胞中 存在let-7依赖的致癌 GRN (OGRN)(图2j )。在 14 天的 iTAM 之后,分选的let-7afd −/− Sftpc-tdT +细胞中 OGRN 基因的 mRNA 表达显著增加(图 2m)。
采用scRNA-seq评估了博来霉素损伤后 AT2 细胞“桥接”到 ADI 过程中let-7靶标基因动态表达。有趣的是,Bach1、Ezh2、Kras、Myc和Nras表达水平沿着从 AT2 向 ADI 的分化轨迹增加(图 2n)。MHC-II +Club细胞转化为 KRT8 + ADI 时, Ezh2和Bach1的表达模式更加微妙,表现为先增加后减少(图 2n)。许多let-7靶标基因相对于 AT2 和 MHC-II +Club细胞而言,在 ADI 中的表达均呈现逐渐增加(图 2o)。let -7靶标基因在 AT1 细胞和过渡型 AT2 细胞中的富集程度高于 hAT2 细胞(图 2p)。总之,在肺损伤和应激诱导的 OGRN 上游肺泡再生后, let-7可影响 pAT2/ADI 的生成。

图2识别AT2 细胞中let-7靶组的靶标基因
3. let-7afd缺失会诱发自发性肺纤维化
在 iTAM 处理1 个月后,雄性和雌性let-7bc2 AT2和let-7afd AT2小鼠均表现出远端肺结构空间异质性破坏,如肺泡腔扩大、肺泡和支气管周围白细胞以及含铁血黄素的巨噬细胞浸润增加(图 3a-c)。此外,约 30% 的let-7afd AT2小鼠表现出肺泡异质性紊乱(图 3a、b)。let -7afd AT2小鼠还表现出肺泡隔破坏的孤立区域、成纤维细胞灶和胶原沉积,主要位于肺周围(图 3a、b、d、e)。
为了确定let-7基因簇的持续 Cre/loxP 缺失是否会在 1 个月内维持肺纤维化,let-7bc2 AT2和let-7afd AT2小鼠每月接受 iTAM 加强免疫,最长 6 个月。发现90% 以上的let-7afd AT2小鼠的肺部炎症、肺泡结构异质性破坏和纤维化表型持续长达 6 个月(图 3f-i)。对接受6个月 iTAM加强治疗的小鼠肺进行RNA测序,表明let-7afd AT2小鼠的肺组织中炎症和纤维化通路显著诱导。这些数据表明, AT2细胞中let-7afd的缺失可诱导自发性肺纤维化。

图3 let-7缺失会诱发自发性肺纤维化
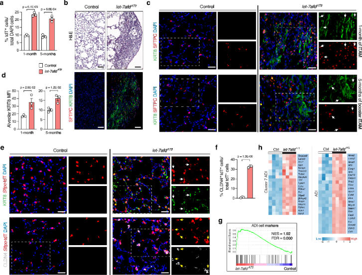
4. let-7afd的消融刺激 ADI 细胞的持续存在
在let-7afd AT2小鼠中,受损区域中的 ADI 与间充质细胞扩增和肺泡破坏在空间上同时出现(图 4b、4c、d)。与对照组相比,let-7afd AT2小鼠中共表达 KRT8 或 CLDN4 的Sftpc-tdT +标记细胞有所增加(图4e, f)。在 6 个月的iTAM 加强治疗后,let -7afd AT2小鼠的肺脏还表现出 ADI 和 ADI-7 细胞标志物的表达增加(图 4g, h)。

图4 let-7afd的消融刺激肺 ADI细胞的持续存在
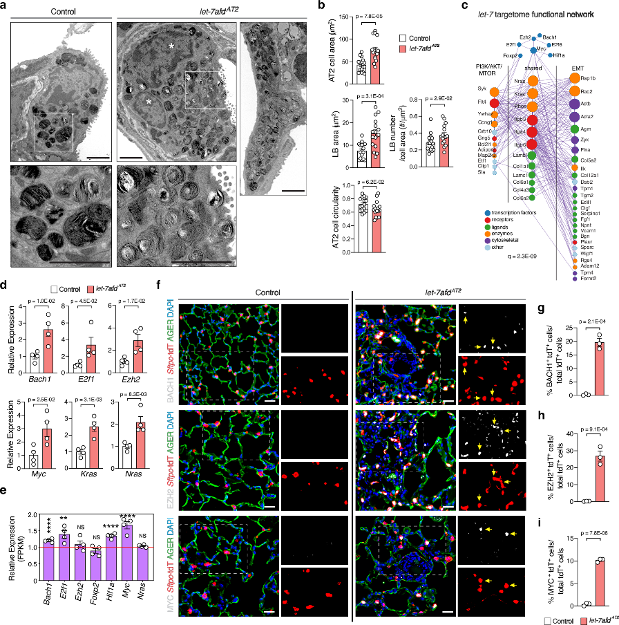
5. let-7afd缺失导致AT2 细胞肥大并刺激促纤维化基因表达
TEM显示,let-7afd AT2小鼠的 AT2 细胞增大或肥大,面积增加 (图 5a, b )。值得注意的是,let-7afd −/− AT2 细胞的板层体 (LB) 数量和细胞总面积增加,且板层紊乱 (图 5a, b )。let-7 AT2靶标基因的通路注释揭示了一个功能上相互关联的互作网络,该网络由 50 多个靶标基因直接或间接参与 PI3K/AKT/MTOR 和 EMT 通路(图5c)。包括与纤维化相关的基因,如Myc,Itgb3,Plaur,Ctgf,Col5a2,Nras,Kras和Tpm1(图 5c)。另外,OGRN基因(如,Bach1,Ezh2)被纳入网络,它们分别在纤维化和PI3K / AKT / MTOR和EMT通路的起作用(图5c)。在患纤维化的 let-7afd AT2小鼠中,大多数OGRN基因在AT2细胞和肺中仍然上调(图5d、e)。此外,患纤维化的let-7afd AT2小鼠中BACH1 +、EZH2 +或MYC + Sftpc -tdT示踪细胞的数量有所增加(图 5f-i)。

图5 let-7afd缺失会刺激 AT2 细胞肥大,并诱导纤维化相关基因的表达
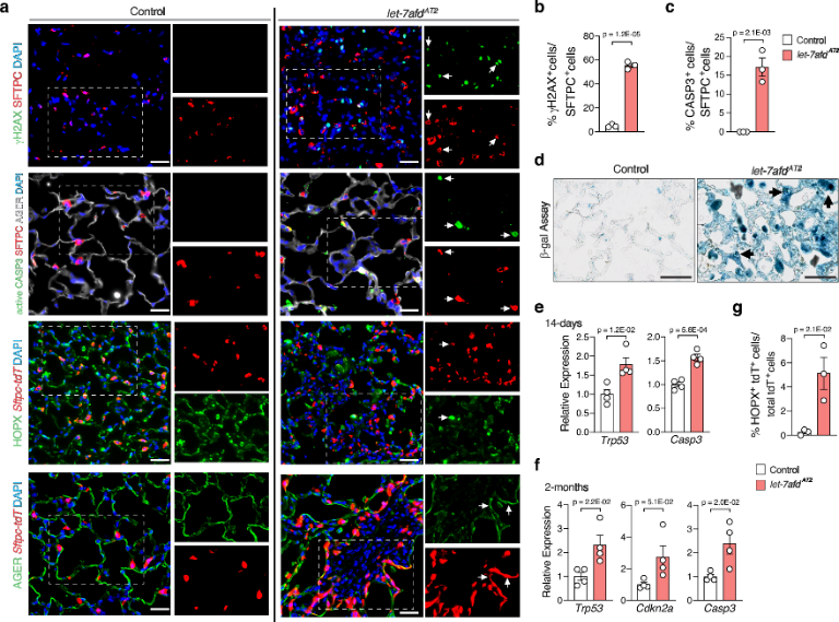
6. let-7afd缺失使 AT2 细胞易受 DNA 损伤、衰老和凋亡的影响
相关研究表明,在不同的肺损伤和纤维化模型中,AT2 细胞可能会经历与质量控制程序中断相关的细胞衰老和/或凋亡。let-7afd AT2小鼠中γH2AX + SFTPC +和活性CASP3 + Sftpc- tdT +标记的AT2s的积累和频率显著增加(图6a-c)。此外,let-7afd AT2小鼠的肺实质中β-半乳糖苷酶底物X-gal大量积累,包括AT2s,表明广泛的细胞衰老程序被诱导(图 6d)。与这些结果一致的是,与对照组相比,let-7afd AT2小鼠分选的Sftpc- tdT细胞和整个肺脏表现出DNA修复、衰老、衰老相关分泌表型(SASP)和凋亡基因被诱导(图 6e、f)。

图6 let-7afd缺失与 AT2 细胞的 DNA 损伤、衰老和凋亡有关
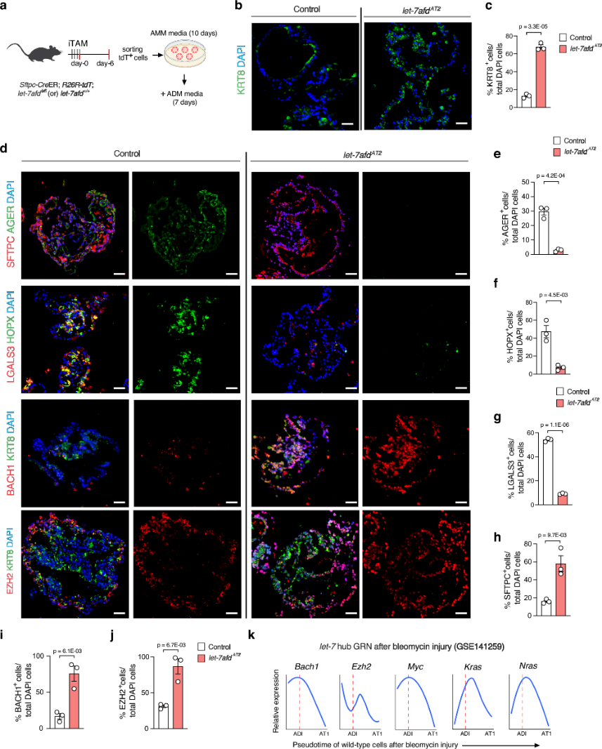
为了确定let-7afd的缺失是否会抑制 AT2 向 AT1 细胞分化,比较了在 AT1 细胞分化培养基 (ADM) 中生长和let-7afd −/− AT2 细胞类器官中 IF 形成的 ADI 和 AT1 分化 (图 7a )。在 ADM 培养的第 7 天,let-7afd −/−类器官中的 CLDN4 +和 KRT8 +细胞和表达水平显著高于对照组,证实了let-7afd AT2小鼠肺中的 ADI 增加(图 7b、c )。let-7afd −/−类器官表现出 AGER +、 HOPX +、 AQP5 +细胞和表达降低,进一步支持了AT1 的转分化异常 (图 7d-f )。值得注意的是,let-7afd −/−类器官还表现出表达降低和 LGALS3 +(晚期 ADI 标记)细胞减少,表明 AT1 分化受到晚期阻滞(图 7d,g)。相比之下,let-7afd −/−类器官中的 SFTPC +细胞和水平增强,表明let-7的缺失不仅促进了 ADI 的积累,而且加强了 AT2积累(图 7d,h)。有趣的是,let-7afd −/−培养的 AT2 类器官表现出更高的 BACH1 +和 EZH2 +细胞水平和频率(图 7d、i、j)。BACH1 和 EZH2 均与上皮细胞分化受损有关。对博来霉素诱导损伤的 scRNA-seq进行分析,随着 ADI 朝 AT1 细胞分化方向移动,BACH1/EZH2 和靶标基因的表达逐渐下降(图 7k)。综合起来,let-7afd缺失会阻碍 AT2 细胞“桥接”到 AT1 细胞,部分原因是可能是由 BACH1/EZH2 异位表达引起。

图7 let-7afd缺失会影响 AT2 到 AT1 的分化
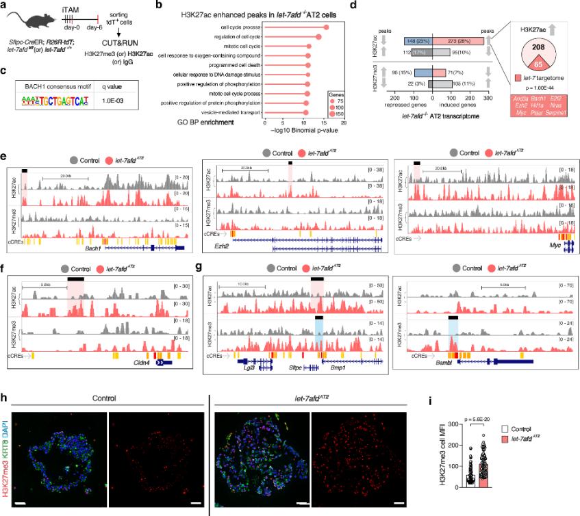
7. Let-7afd通过H3K27表观遗传调控 AT2 纤维化重编程
使用CUT&RUN测序分析H3K27ac 和 H3K27me3的 修饰差异(图 8a)。在let-7afd −/− AT2 细胞中,观察到H3K27ac的peak相关基因显著富集在细胞周期(图 8b)。相反, H3K27me3 富集的相关基因主要与发育相关。将CUT&RUN-seq与转录组整合分析发现,let-7afd -/- AT2细胞中增强的H3K27ac修饰与let-7afd依赖性基因激活呈正相关(图 8d)。值得注意的是,H3K27ac修饰与let-7靶标基因(包括Bach1、Ezh2、Hif1a和Myc)呈正相关(图 8d,e)。此外,let-7afd −/− AT2 细胞中典型 ADI 细胞标记物(如Cldn4)显示 H3K27ac 修饰增加(图 8f) 。有趣的是,let-7afd的缺失还导致Sftpc和Bmp1的 H3K27ac 和 H3K27me3 共同修饰(图 8g )。值得注意的是,EZH2、Bambi 43 和其他重要基因的抗纤维化和细胞生长抑制靶标在let-7afd − /− AT2 细胞中表现出 H3K27me3 沉积增加和表达降低(图8g)。let-7afd -/-类器官中的H3K27me3核表达水平显著增强(图 8h,i)。总之,这些数据强调了let-7afd在染色质重塑中的重要作用。

图8 let-7afd通过 H3K27表观遗传协调 AT2 纤维化重编程
8.let-7靶标基因在 IPF“异常基底样”(AB)细胞中富集
推测IPF 患者肺上皮细胞let-7活性降低可能导致基底样细胞(AB)的积聚。为了验证这一假设,分析了人 IPF 肺的单细胞 RNA 测序数据 。IPF AT2 中很少有 let-7靶点上调(图9a、b)。与 AT1 和 AT2 细胞相比 ,AB 细胞表现出小鼠let-7相互作用的显著富集(图9a、b)。此外, AB 细胞中上调的let-7靶点在包括 ECM 和 EMT 在内的纤维化途径中发挥重要作用(图 9c)。相比于 AT1 和 AT2 细胞,AB 细胞还表现出 EMT 基因的富集(图 9d)。let-7 靶基因ARID3A 、 BACH1 、 EZH2和NRAS在AB细胞中显著上调,而FOXP2和MYC则被抑制(图9e)。与IPF AT2细胞相比,AB细胞显示出更高的EZH2和BACH1表达(图 9f,g)。这些分析表明let-7 OGRN轴可能有助于IPF中AB细胞的形成;然而,还需要进一步验证。

图9 let-7靶标基因在 IPF“异常基底样”(AB)细胞中富集