14 年
手机商铺
公司新闻/正文
651 人阅读发布时间:2025-02-08 09:40
2025年01月07日,国家蛋白质科学中心姜颖/贺福初团队在《Nature communications》(IF=”14.7”)上发表文章“NPC1 controls TGFBR1 stability in a cholesterol transport-independent manner and promotes hepatocellular carcinoma progression”,该研究通过敲除(KO)小鼠模型阐明了NPC1在肝细胞癌发生和进展中的关键作用。

研究背景
肝细胞癌(HCC)是原发性肝癌中最常见的类型,占全球肝癌病例的约90%。HCC的发病率在全球范围内呈上升趋势,是全球第六大常见恶性肿瘤,其死亡率在所有癌症中排名第三。目前,HCC的治疗面临诸多挑战,包括高复发率和有限的生存期延长,现有的临床治疗手段效果欠佳。因此,深入研究HCC进展的分子机制,发现新的诊断标志物和治疗靶点,对于改善HCC患者的预后至关重要。
Niemann-Pick病C型蛋白1(NPC1)是一种主要定位于晚期内体/溶酶体膜的蛋白,其经典功能是参与胆固醇的转运以及病毒感染过程。NPC1在Niemann-Pick病C型中因基因突变导致胆固醇在溶酶体中过度积累,此外还与肥胖和多种病毒感染相关。近年来,NPC1在癌症中的作用逐渐受到关注,但其在肝细胞癌(HCC)中的具体功能尚不清楚。
研究结果
1、肝细胞癌患者NPC1上调
研究者通过对TCGA数据库的分析,发现NPC1在多种肿瘤组织中显著上调,尤其是在HCC组织中,其蛋白和mRNA水平均高于非肿瘤组织,并且与不良预后相关。为了研究NPC1在HCC进展中的作用,研究人员构建了稳定过表达NPC1的PLC/PRF/5细胞系和稳定敲低NPC1的HepG2及MHCC-97H细胞系。实验结果显示,NPC1过表达显著增强了PLC/PRF/5细胞的增殖、迁移和侵袭能力,而NPC1敲低则抑制了HepG2和MHCC-97H细胞的这些能力。进一步的实验通过在NPC1敲低的细胞中重新引入NPC1,验证了其对细胞功能的调控作用,表明NPC1在HCC细胞的增殖和迁移中发挥关键作用。
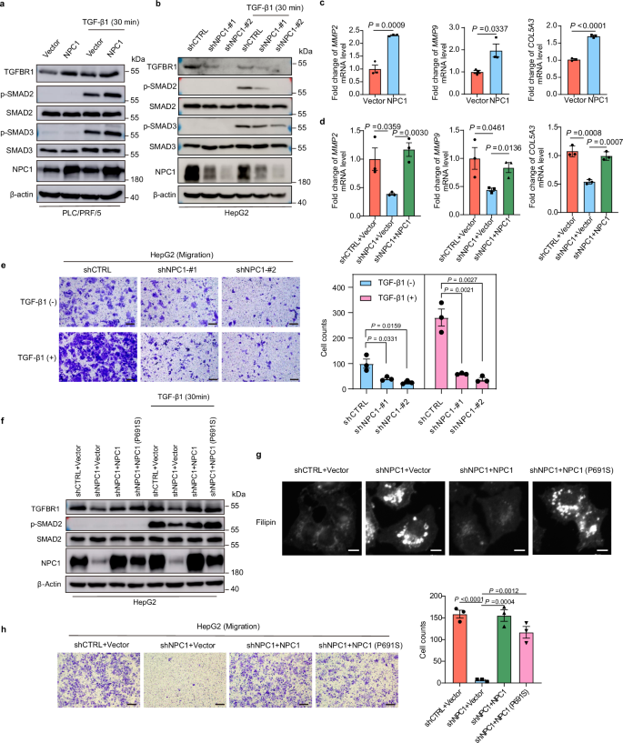
2、NPC1以不依赖胆固醇转运的方式调控TGF-ß通路
为探究NPC1促进肝细胞癌的进展机制,对NPC1敲除后的PLC/PRF/5和HepG2细胞进行蛋白组学分析,鉴定出差异表达蛋白,分析了NPC1的过表达或敲低后在蛋白水平、RNA水平以及细胞水平结果发现NPC1敲低显著抑制了HCC细胞中TGF-β信号通路的激活,降低了TGFBR1、p-SMAD2和p-SMAD3的蛋白水平(图1b),并减少了细胞迁移和侵袭能力(图1f)。此外, NPC1通过调控TGF-β通路促进HCC的转移,且其作用可能涉及胆固醇转运功能之外的其他机制,为HCC治疗提供了新的潜在靶点。

图1 NPC1以不依赖胆固醇转运的方式调控TGF-ß通路
3、NPC1增加TGFBR1蛋白的稳定性,抑制其泛素化
在研究NPC1对HCC细胞中TGF-β信号通路的调控机制时,研究者发现NPC1过表达显著延长了TGFBR1蛋白的半衰期,而不影响其mRNA水平,表明NPC1通过调节蛋白稳定性而非转录水平影响TGFBR1。进一步实验显示,NPC1过表达延长了TGF-β信号传导的持续时间,而NPC1敲低则加速了TGFBR1的蛋白酶体降解。通过蛋白酶体抑制剂MG132和溶酶体抑制剂NH4Cl的处理,证实NPC1主要通过蛋白酶体途径调控TGFBR1的降解。此外,NPC1过表达降低了TGFBR1的Lys 48连接的多泛素化水平,而这种泛素化与蛋白酶体降解密切相关。这些结果揭示了NPC1通过抑制TGFBR1的Lys 48连接的泛素化来稳定TGFBR1蛋白,进而促进TGF-β信号通路的持续激活,为理解NPC1在HCC进展中的作用提供了新的机制见解。
4、NPC1与TGFBR1相互作用,抑制TGFBR1与SMAD7 / SMURFs结合
通过共免疫沉淀实验和细胞共定位分析(图2a,b),研究者发现NPC1与TGFBR1在HCC细胞中存在相互作用,并且这种相互作用主要发生在溶酶体中,与NPC1的氨基酸692-854区域相关(图2d.f)。进一步研究发现,NPC1通过抑制TGFBR1与SMAD7及E3连接酶SMURF1/2的相互作用,减少了TGFBR1的Lys 48连接泛素化和蛋白酶体降解,从而稳定TGFBR1蛋白并促进细胞迁移。此外,NPC1的P691S突变体保留了与TGFBR1结合的能力,而缺失692-854区域的NPC1突变体则失去了这种功能。这些结果揭示了NPC1在HCC细胞中通过调节TGFBR1的稳定性及其与泛素化相关蛋白的相互作用,进而影响TGF-β信号通路的激活和细胞迁移能力的机制。

图2 NPC1与TGFBR1相互作用,抑制TGFBR1与SMAD7 / SMURFs的结合
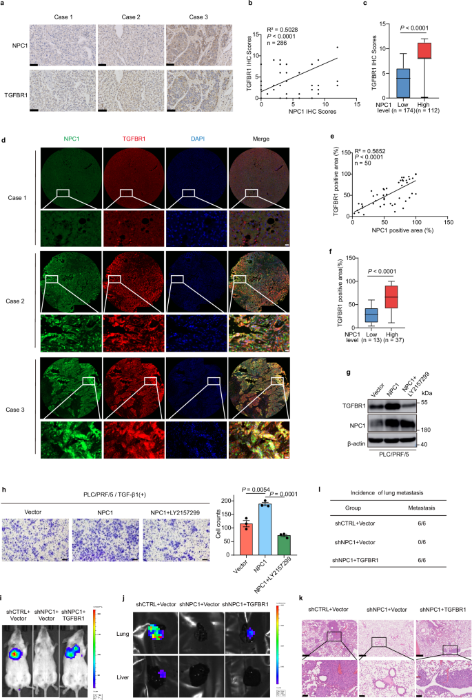
5、TGFBR1对于NPC1介导的促进HCC进展至关重要
研究者通过使用TGFBR1抑制剂LY2157299处理过表达NPC1的PLC/PRF/5细胞(图3g.h),并在NPC1敲低且TGFBR1过表达的MHCC-97H细胞中进行小鼠尾静脉转移实验(图3i-l),发现TGFBR1的激活对NPC1介导的HCC细胞迁移和转移至关重要。在NPC1过表达的细胞中敲低TGFBR1显著抑制了细胞迁移,而在NPC1敲低的细胞中重新引入野生型NPC1或P691S突变体可恢复迁移能力,但缺失692-854区域的NPC1突变体则无法恢复。这些结果表明,NPC1通过TGFBR1激活促进HCC的迁移和转移,且TGFBR1在NPC1驱动的HCC进展中发挥关键作用。

图3 TGFBR1对于NPC1介导的促进HCC进展至关重要
6、肝特异性敲除Npc1抑制HCC的发展和TGF-β途径
研究者通过将CreAlbNpc1f/f小鼠与H11-CAG-LSL-Myc小鼠杂交构建Myc驱动的HCC模型,并在DEN-CCl4诱导的HCC模型中使用他莫昔芬诱导的Cre重组酶(ERT2-Cre)敲除NPC1,以及利用AAV8-shNPC1进行靶向治疗,研究发现NPC1敲除显著降低了肿瘤大小、重量、数量和肝体重比,并抑制了TGF-β信号传导和肿瘤进展。这些结果表明NPC1在调节TGF-β通路和促进HCC进展中发挥重要作用,并验证了其作为HCC潜在治疗靶点的可行性。
和元助力
和元有幸为该研究提供LV-NPC1,LV-SMAD7病毒以及 si SMURF2, si SMURF1以实力助力科学研究。
作者介绍
国家蛋白质科学中心姜颖/贺福初为共同通讯作者,李双燕博士和鄢丽珊博士为该论文的共同第一作者。
参考文献
[1] Li S, Yan L, Li C, et al. NPC1 controls TGFBR1 stability in a cholesterol transport-independent manner and promotes hepatocellular carcinoma progression[J]. Nature Communications, 2025, 16(1): 439.