上海和元生物技术(集团)股份有限公司品牌商

14

手机商铺

qrcode
商家活跃:
产品热度:
  • NaN
  • 0.5
  • 0.5
  • 1.5
  • 0.5
Cre-loxP/基因重组/基因敲除
询价
品牌商

上海和元生物技术(集团)股份有限公司

入驻年限:14

  • 联系人:

    张女士

  • 所在地区:

    上海

  • 业务范围:

    技术服务

  • 经营模式:

    科研机构

在线沟通

公司新闻/正文

新品发布 欲购从速 | 锥体神经元研究利器—Thy1-Cre鼠实验服务

640 人阅读发布时间:2022-03-02 14:03

新品发布
 
新闻图片1

随着研究的不断深入,现代神经科学需要关注大量不同种类的神经元或胶质细胞,进行精细研究,除了特异性启动子的应用外,还可以借助多种Cre小鼠模型配合DIO病毒策略或flox小鼠策略以实现特异性操作神经元的目的。
 

Cre-LoxP系统


来源于噬菌体P1的Cre/loxP系统主要包括2个重要组成部分:一个是loxP位点,另一个就是可以对loxP位点进行识别的Cre酶,使两个loxP位点间发生基因重组,实现对目的基因删除、翻转、易位和序列互换。在神经科学领域,此技术可以用于对神经环路的特异性标记、特异细胞类型中内源基因的功能研究及构建小鼠模型等。(更多Cre体系相关内容,可参考【知识分享】一半海水、一半火焰,分子表达操控中高频出现的Cre、Flp、Dre等重组酶系统如何工作)
 

Cre鼠策略


利用基因敲入手段,借助CRISPR/Cas9技术,将Cre重组酶定点插入到小鼠基因组中,获得可特异性在某类神经元中表达Cre的工具鼠,从而可以配合AAV-DIO病毒载体,做到精准操控神经元的目的,亦可以和多种Flox鼠搭配使用,研究不同基因的功能。
 
新闻图片2
以Thy1-iCre工具鼠为例构建策略

锥体细胞是大脑皮层内最主要的兴奋性神经元,所有的皮层信息传出都是由锥体神经元携带的,参与条件性恐惧反射(fear conditioning)、学习记忆(learning and memory)、感觉和运动(sensorimotor process)信息的处理等多种生理过程,在神经退行性疾病动物造模及神经损伤研究中均发挥重要作用。
Thy1是锥体神经元的特异性启动子,在前脑、海马、杏仁核、丘脑及视网膜等区域均有丰富的表达, Thy1-cre鼠配合重组AAV病毒可在以上脑区实现细胞特异性标记、光遗传学和化学遗传学操纵、在体钙成像记录,或者组织特异性的基因编辑。
 
新闻图片3
*限购50组,欲购从速

Thy1-Cre鼠应用策略

1、Thy1-Cre鼠配合AAV-DIO- DREADD病毒载体,操纵杏仁核BLA区Thy1阳性细胞改变恐惧记忆的消退和维持

在杏仁核中,Thy1阳性的细胞集中分布在基底外侧部(basolateral),而Thy1阴性的细胞则广泛分布于整个杏仁核。这两类神经元在恐惧记忆的形成、消退(extinction)和消退维持(retention)中分别起到了不同的作用。其中Thy1阳性标记的细胞表现出对恐惧抑制或者被称为“恐惧-关(Fear-Off)”神经元的特性[1]。

在Thy1-Cre鼠BLA注射兴奋性化学遗传学病毒AAV-DIO-Gs-DREADD-IRES-mCherry,同时以AAV-CaMKII-eYFP作对照,可见Gs- DREADD的表达局限在BLA,但是对照病毒的荧光则广泛地分布在整个杏仁核。在动物进行恐惧消退和消退维持实验前30 min于腹腔注射CNO。结果显示,在恐惧消退过程中,使用化学遗传手段增强BLA Thy1神经元的兴奋程度虽然使动物的恐惧行为出现下降,但相比对照动物这一变化在统计上并未表现出显著。然而在恐惧消退维持测试中增强BLA Thy1神经元的兴奋程度可以使动物的恐惧行为显著下降,这提示增加BLA Thy1阳性神经元的活动有助于恐惧记忆消退的巩固。
 
新闻图片4
新闻图片5
AAV-DIO-Gs-DREADD注射于Thy1-Cre鼠
 

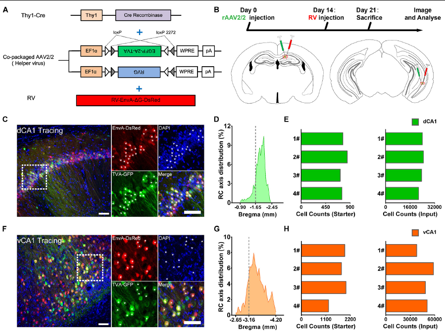
2、基于Thy1-Cre工具鼠追踪直接投射到腹侧和背侧海马CA1区的图谱

在Thy1-cre工具鼠的腹侧海马(vCA1)和背侧海马(dCA1)先后注射表达绿色荧光的Helper病毒和表达红色荧光的RV病毒,同时感染2种病毒的起始神经元(starter cell)共标记为黄色[2]。
 
新闻图片6
Thy1-Cre配合AAV helper和RV病毒实现神经元跨单突触标记


3、条件性敲除BIN1改变神经元活动性

使用Thy1-Cre鼠和Bin1flox/flox鼠杂交,从而在兴奋性神经元中特异性地敲除Bin1基因。使用c-Fos染色标记活动的神经元数量。结果表明,在引入外界刺激的情况下,在海马及压后皮层中对照组小鼠的c-Fos阳性细胞数量均显著高于Bin1敲除组。但是在将动物暴露在新环境后,Bin1敲除鼠齿状回的c-Fos阳性细胞数量高于对照鼠。以上结果表明,在兴奋性神经元中敲除Bin1可以改变神经元的活动[3]。
 
新闻图片7
Thy1-Cre鼠和flox鼠杂交实验条件性敲除目的

锥体神经元参与多种生理过程,而Thy1-Cre工具鼠的出现可实现特异性针对锥体神经元操控,是一项重要的实用技术手段,目前,和元生物已制备成熟的Thy1-Cre小鼠,同时,为配合Cre鼠的多种应用策略,和元现推出Cre鼠+AAV病毒打包促销活动:
 
新闻图片8
*限购50组,欲购从速

病毒载体介导的Cre/loxP系统


相较于转基因小鼠,借助病毒载体介导的Cre系统实现特异性操作神经元或基因的目的,同时可以大大缩短实验的周期,另外,多种多样的病毒载体,可以最大限度的满足各类实验的需求。各类病毒载体的特点如下:
 
新闻图片9
Cre-loxp系统的应用
 
特异性标记/环路示踪
 
可以借助Cre品系的小鼠和Cre依赖表达的病毒载体结合使用,达到特异性对某些细胞的标记和操控目的。运用神经示踪技术对大脑特定神经环路的结构和功能进行解析时,亦可以借助Cre重组酶系统和AAV血清型(比如rAAV2/9、rAAV2/retro、rAAV2/1)结合适用,达到特异性对神经环路标记和功能研究的目的。
 
新闻图片10
基于rAAV1-Cre顺行单级跨突触示踪
(Zheng P’s lab., Sci Adv., 2019[4])

在实际进行实验课题过程中,病毒载体辅助和Cre小鼠的配合使用即有互补性,又能相互验证,成为动物体内研究尤其是神经科学领域研究中不可或缺的助力。

参考文献

[1] Nat Commun. 2016 Oct 21;7:13149.doi: 10.1038/ncomms13149.

[2] Front Neural Circuits. 2021 Apr 14;15:643230.doi: 10.3389/fncir.2021.643230.

[3] PLoS One. 2019 Aug 13;14(8):e0220125.doi: 10.1371/journal.pone.0220125

[4] Sci Adv. 2019 Feb 20;5(2):eaat3210. doi: 10.1126/sciadv.aat3210.
 

上一篇

杆状病毒——大容量工具载体 | 新品发布

下一篇

和学堂系列课程之基因发现到基因调控

更多资讯

我的询价